Fig. 2: α-Syn polymorphs exhibit signature phasor fingerprints.
From: Dissecting aggregation and seeding dynamics of α-Syn polymorphs using the phasor approach to FLIM

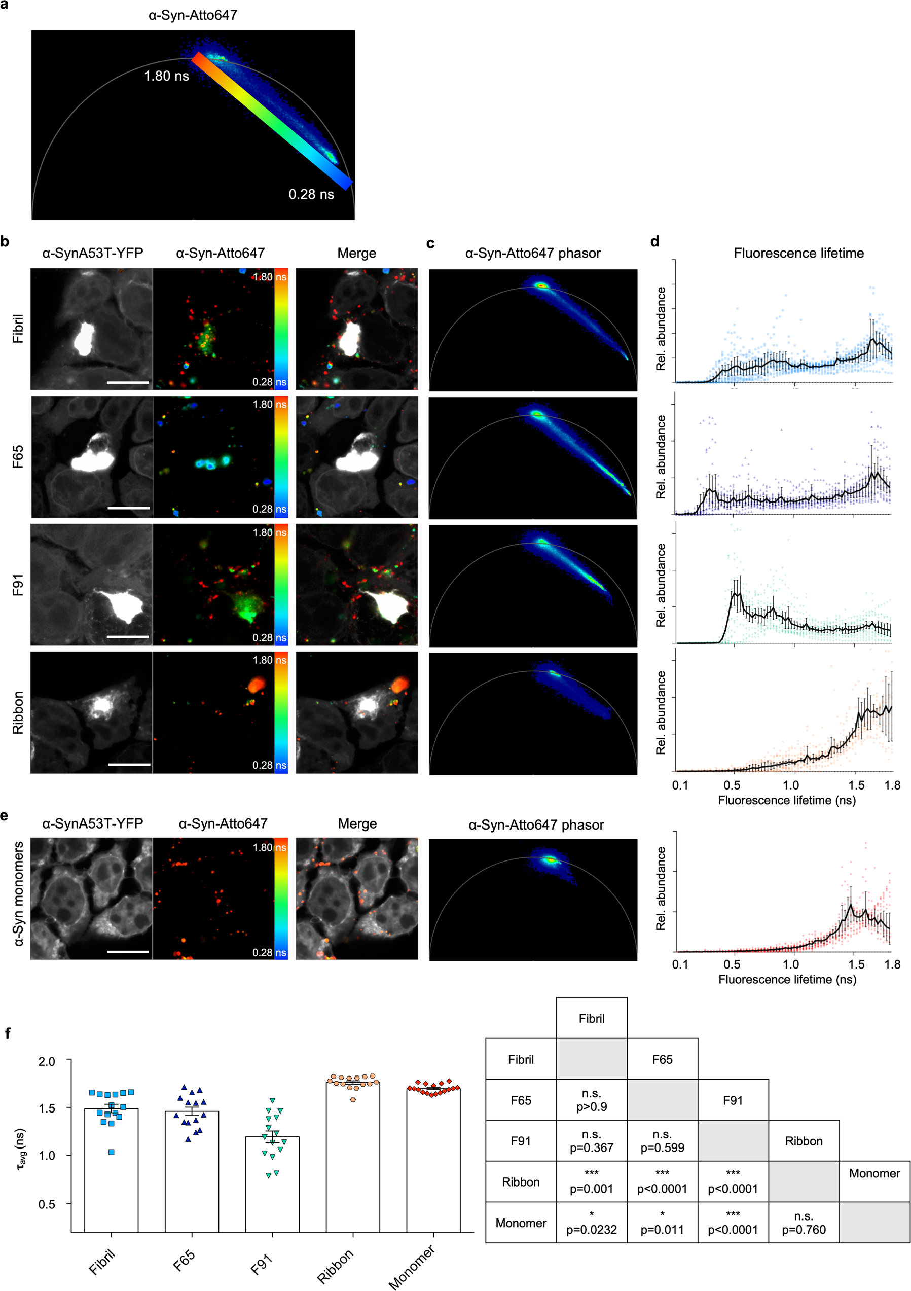
a Pseudo coloring LUT from short fluorescence lifetime (0.28 ns) in blue to longer fluorescence lifetime (1.8 ns) in red on the phasor plot used in all α-Syn-Atto647 pseudo colored images. b Fluorescence intensity image of α-SynA53T-YFP and α-Syn-Atto647 seeds with pseudo colored from blue (0.28 ns) to red (1.8 ns) with the corresponding merged image. Scale bar, 10 µm. c Corresponding phasor plot of the fluorescence lifetimes of α-Syn-Atto647 seeds. d Histograms of α-Syn-Atto647 showing the relative abundance (rel. abundance) of pixels exhibiting a certain fluorescence lifetime (ranging from 0 to 1.8 ns), averaged over all acquired images (n = 15–20 for each polymorph, mean ± SEM). Each α-Syn polymorph shows a signature fluorescence lifetime distribution. e Monomeric α-Syn displays a long fluorescence lifetime around 1.8 ns. Histograms of α-Syn-Atto647 monomers showing the relative abundance (rel. abundance) of pixels exhibiting a certain fluorescence lifetime (ranging from 0 to 1.8 ns), averaged over all acquired images (n = 17, mean ± SEM). Scale bar, 10 µm. f The mean fluorescence lifetime (τ) of α-Syn polymorphs. Data are shown as mean ± SEM. Statistical analysis was done using Kruskal-Wallis one-way analysis with Dunn’s multiple comparison test.