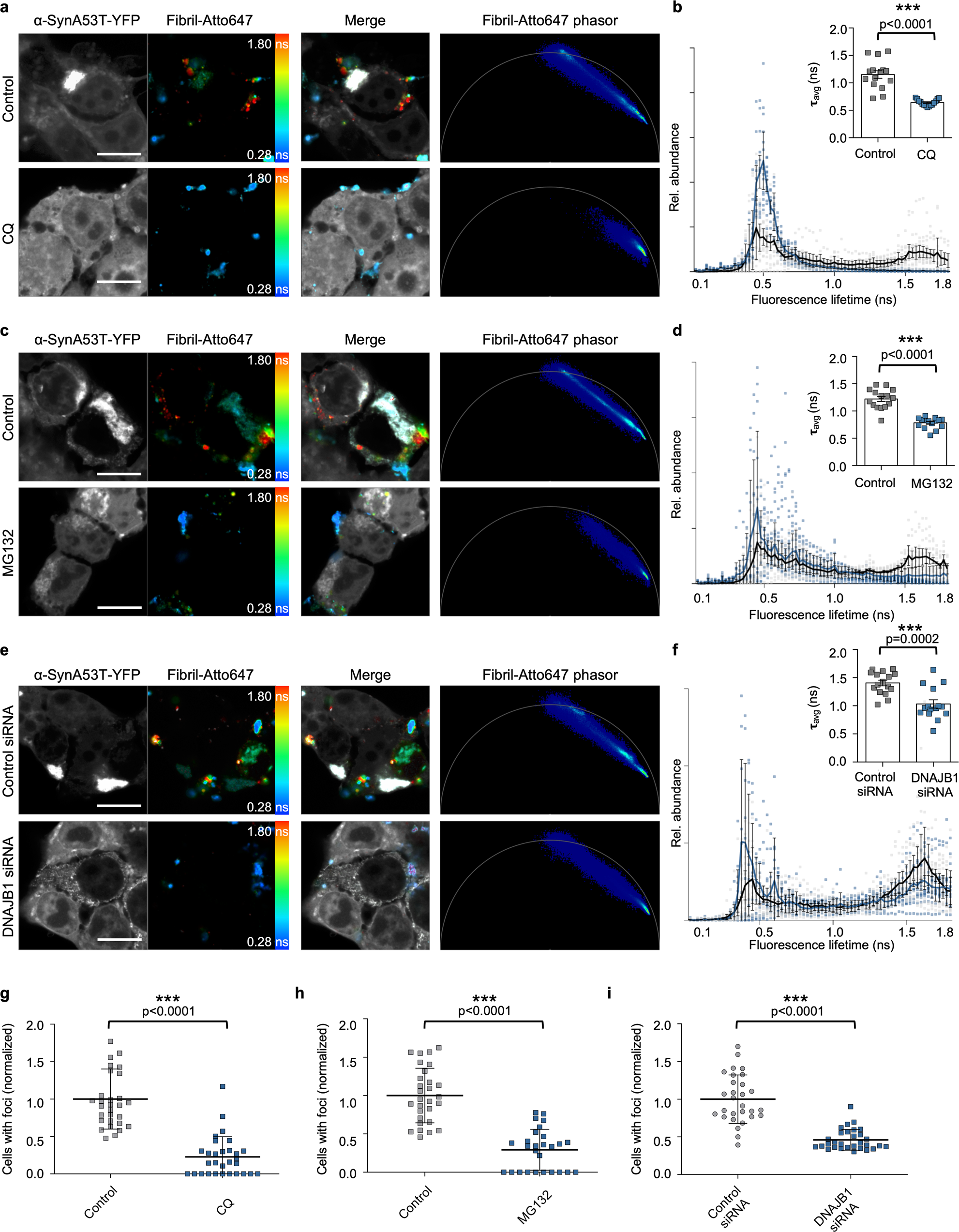
Fig. 5: Protein clearance machinery augments α-Syn seeding.
From: Dissecting aggregation and seeding dynamics of α-Syn polymorphs using the phasor approach to FLIM

Fluorescence intensity images of α-SynA53T-YFP and Fibril-Atto647 seeds pseudo colored from blue (0.28 ns) to red (1.8 ns) to illustrate short (blue) and long (red) fluorescence lifetimes with the merged images and the corresponding phasor plots of the fluorescence lifetime of Fibril-Atto647 seeds upon treatment with chloroquine (CQ) (a), MG132 (c), or DNAJB1 siRNA (e). Scale bar, 10 µm. b, d, f Histograms of Fibril-Atto647 seeds showing the relative abundance (rel. abundance) of pixels with a certain fluorescence lifetime (ranging from 0 to 1.8 ns), averaged over all acquired images (n = 15 for each condition, mean ± SEM), including the mean fluorescence lifetime (τ) of Fibril-Atto647 upon indicated treatment. Data are shown as mean ± SEM. Statistical analysis was done using unpaired t-test. g–i Quantification of cells with visible foci. (n = 30, mean + SEM). Statistical analysis done using a Mann-Whitney test. Inhibition of the proteasome and autophagy, and silencing of the HSP110/HSP70 disaggregation machinery by DNAJB1 siRNA partially blocks the processing of the initial Fibril-Atto647 seeds, which reduces α-Syn seeding.