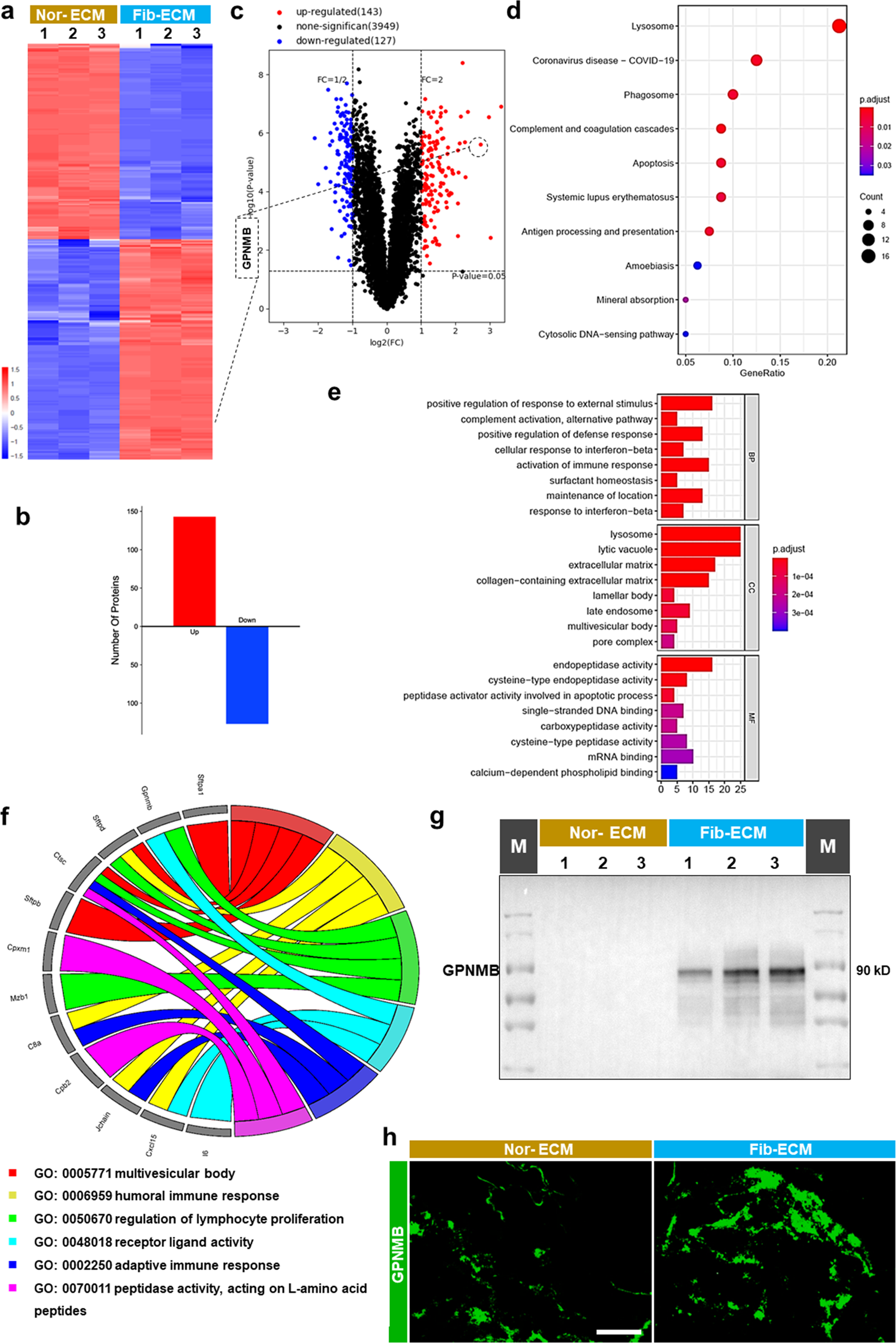
Fig. 2: GPNMB protein level increased obviously in fibrotic ECM.
From: Macrophage-derived GPNMB trapped by fibrotic extracellular matrix promotes pulmonary fibrosis

a–c Proteomics analysis showed obvious changes in the expression of ECM components with |log2(fc)| > 1 (p < 0.05) in mice from the two groups (n = 3 animals). d–f KEGG pathway analysis and GO enrichment analysis of the identified upregulated proteins. g Representative Western blot showing that the GPNMB protein level was increased in the ECM of silicosis mice; n = 5 independent experiments. h Immunofluorescence staining was used to assess the protein levels of GPNMB in fibrotic ECM; scale bar = 200 μm. Nor-ECM, normal ECM; Fib- ECM, fibrotic ECM.