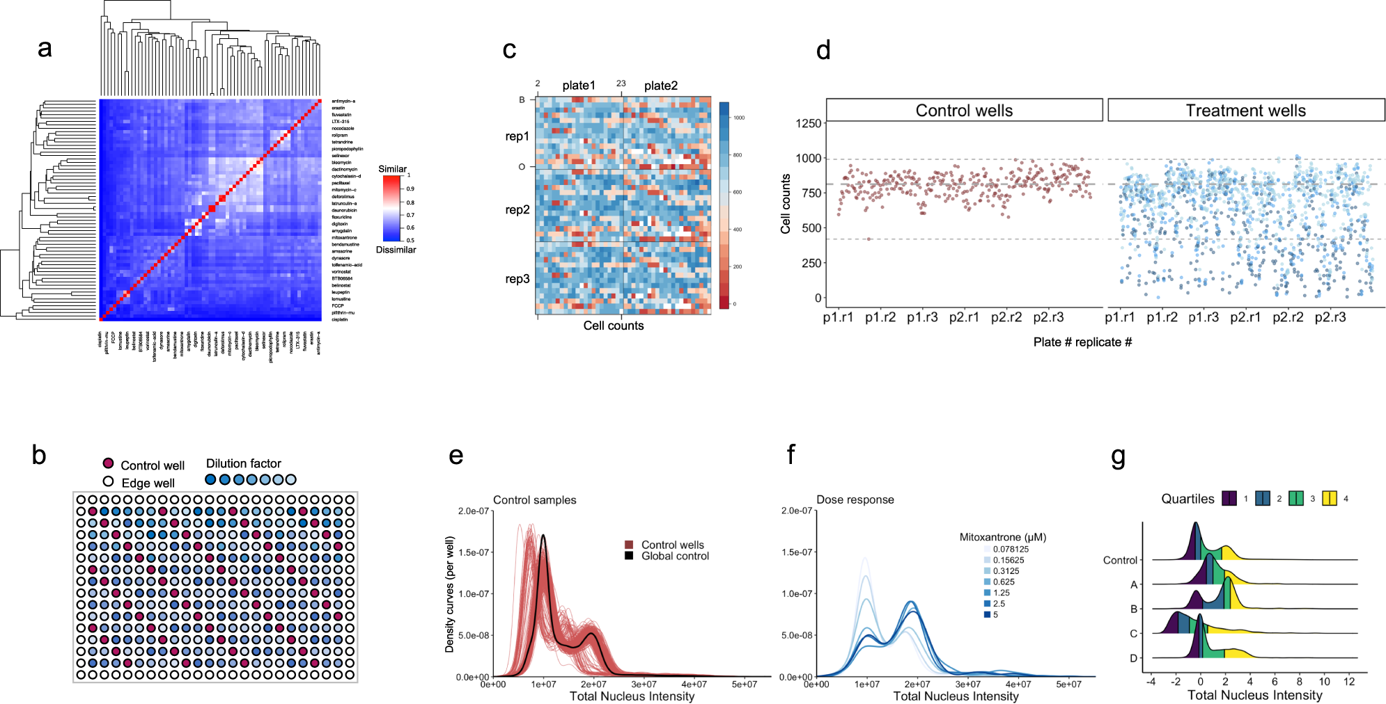
Fig. 2: HCS experimental design and inspection of cell counts and cell cycle distributions.
From: A statistical framework for high-content phenotypic profiling using cellular feature distributions

a A set of 65 compounds with diverse chemical structures and a wide range of ChEMBL target classes were selected to examine the performance of the marker panels. Hierarchical clustering using the Tanimoto distance metric shows pairwise chemical structure similarity. b The 384-well plate layout for chemical screening: control wells (DMSO treatment) are placed in a diagonal pattern, and a dilution series of compounds arranged horizontally with high to low concentration (left to right). The outermost rows and columns are excluded from scanning and analysis to mitigate edge effects due to evaporation. c Dilution series of 65 compounds and control wells were spread over two plates, with three replicates for each condition. The heatmap shows well-level cell counts in different plates. d Scatter plot showing cell counts in control (left panel) and treatment (right panel) wells, ordered by plate and replicate number (grey dashed lines correspond to min, max and median of control cell count). e Hoechst 33342 (nuclear DNA) stain distribution showing density curves for individual control wells (red) and aggregated control wells (global control, black, sample size: 265,638 cells). f Distribution of total nucleus intensity of cells after the treatment with increasing doses of Mitoxantrone (sample sizes from low to high dosage (n0.078125 – n5): 711, 669, 559, 372, 325, 363, 363 cells). g Cells treated with different compounds and concentrations (A = irinotecan 5 μM, B = monensin 0.3125 μM, C = rapamycin 10 μM, D = vincristine 10 μM) show a diverse distribution of total nucleus intensity (sample size: Control = 265,638, nA = 1544, nB = 1817, nC = 1849, nD = 1173 cells).