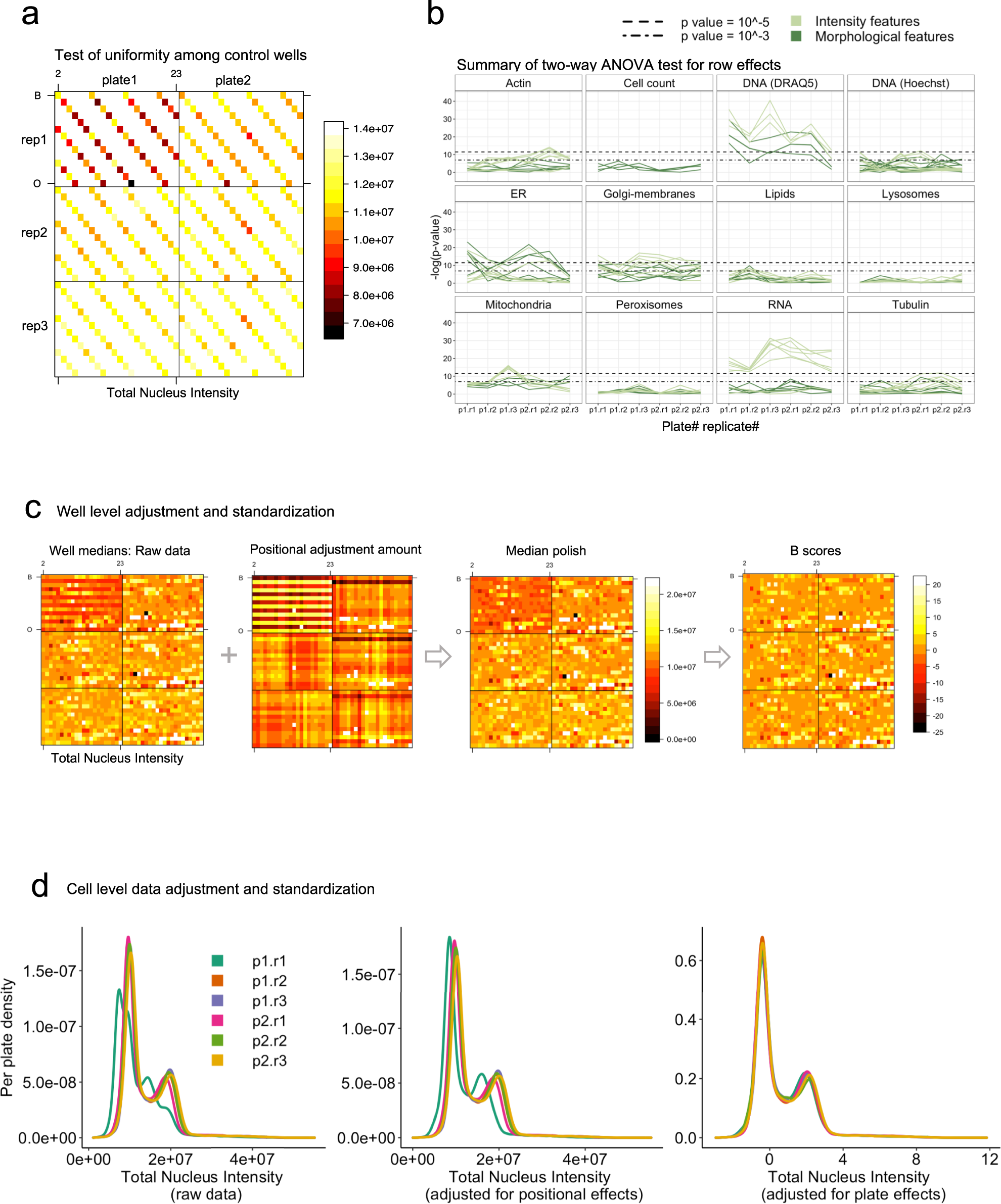
Fig. 3: Adjustment of plate positional effects and data standardization across different plates.
From: A statistical framework for high-content phenotypic profiling using cellular feature distributions

a For each feature, a two-way ANOVA model is applied to detect non-uniformity among control wells due to row and column effects. Here total nucleus intensity is shown as an example, with the first replicate for plate 1 (“plate1 rep1”) showing positional effects among control wells. All statistical output from two-way ANOVA analysis, including F-statistic and corresponding P values for both row and column effects detection, is provided in Supplementary Data 1. b Summary of row effects, shown as negative log of P values (y axis) for each feature across different plates (x axis), grouped by individual markers and cell counts. For example, the RNA marker shows a clear separation of intensity (light green curves) from non-intensity features (dark-green curves). c Well-level positional effects adjustment and standardization: when positional effects are detected (−log(P) >10) for a particular feature, median polish is applied. The B score standardizes well medians to per-plate controls to account for plate-to-plate variation. d Cell-level adjustment and standardization: cell populations in each well are adjusted for positional effects based on the adjustment amount calculated at well level. The adjusted cell-level data are further standardized to per-plate controls.