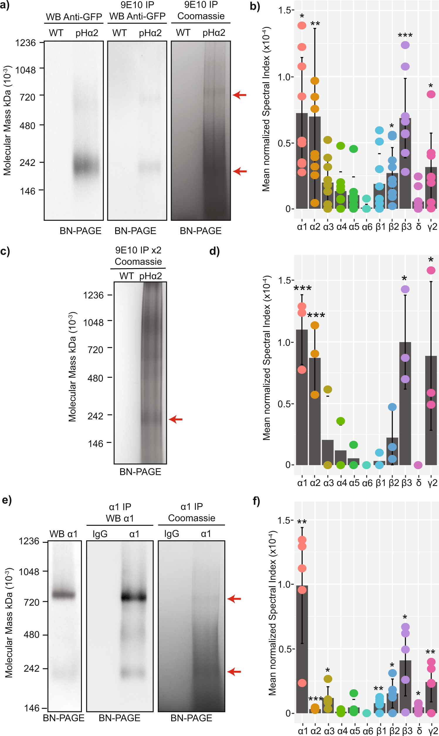
Fig. 1: Analyzing the subunit composition of native GABAAR subtypes using affinity purification and quantitative mass spectroscopy.

a α2 GABAAR-containing protein complexes were immunopurified using pre-optimized conditions (Supplementary Figure 1) using anti-9E10 (myc) antibodies, from plasma membrane fractions of pHα2 mice and resolved by BN-PAGE. Stable protein complexes were observed at ~720 kDa and ~250 kDa (red arrows). The complexes were consistently present in the lysate prior to immunopurification. Immunopurified complexes were visualized by both immunoblot and colloidal Coomassie staining. Representative images from an n = 9 experiment. b The resolved α2 complexes at approximately 250 kDa, the mass of an intact pentameric GABAAR, were characterized by quantitative proteomics compared to anti-9E10 immunopurified material from wild type mice (n = 9, *p < 0.05, **p < 0.01, ***p < 0.001). Detected peptides were mapped to the mouse proteome and the GABAAR subunit expression quantified by measuring the spectral index normalized to the global index (SIGI) (n = 4). The raw data are contained in Supplementary Data 1. c Double immunopurifications for α2-containing GABAARs were carried out to achieve more highly purified α2-containing GABAARs. These were visualized by immunoblot where a persistent protein band was observed at 250 kDa (red arrow). Representative image from an n = 3 experiment. d The 250 kDa band was analyzed for GABAAR subunit expression measured by quantitative LC-MS/MS (n = 3, *p < 0.05). The raw data are contained in Supplementary Data 2. e The immunopurification experiments were repeated for α1 GABAAR-containing protein complexes in wild type mice. Complexes were resolved and visualized by immunoblot and Coomassie staining. Stable protein complexes were observed at ~720 kDa and ~250 kDa (red arrows). Representative images from an n = 5 experiment. f The 250 kDa band was analyzed for GABAAR subunit composition measured by quantitative LC-MS/MS (n = 5). Error bars represent the standard error of the mean (SEM). The raw data are contained in Supplementary Data 3. The raw gel/membrane scans are shown in Supplementary Figure 2.