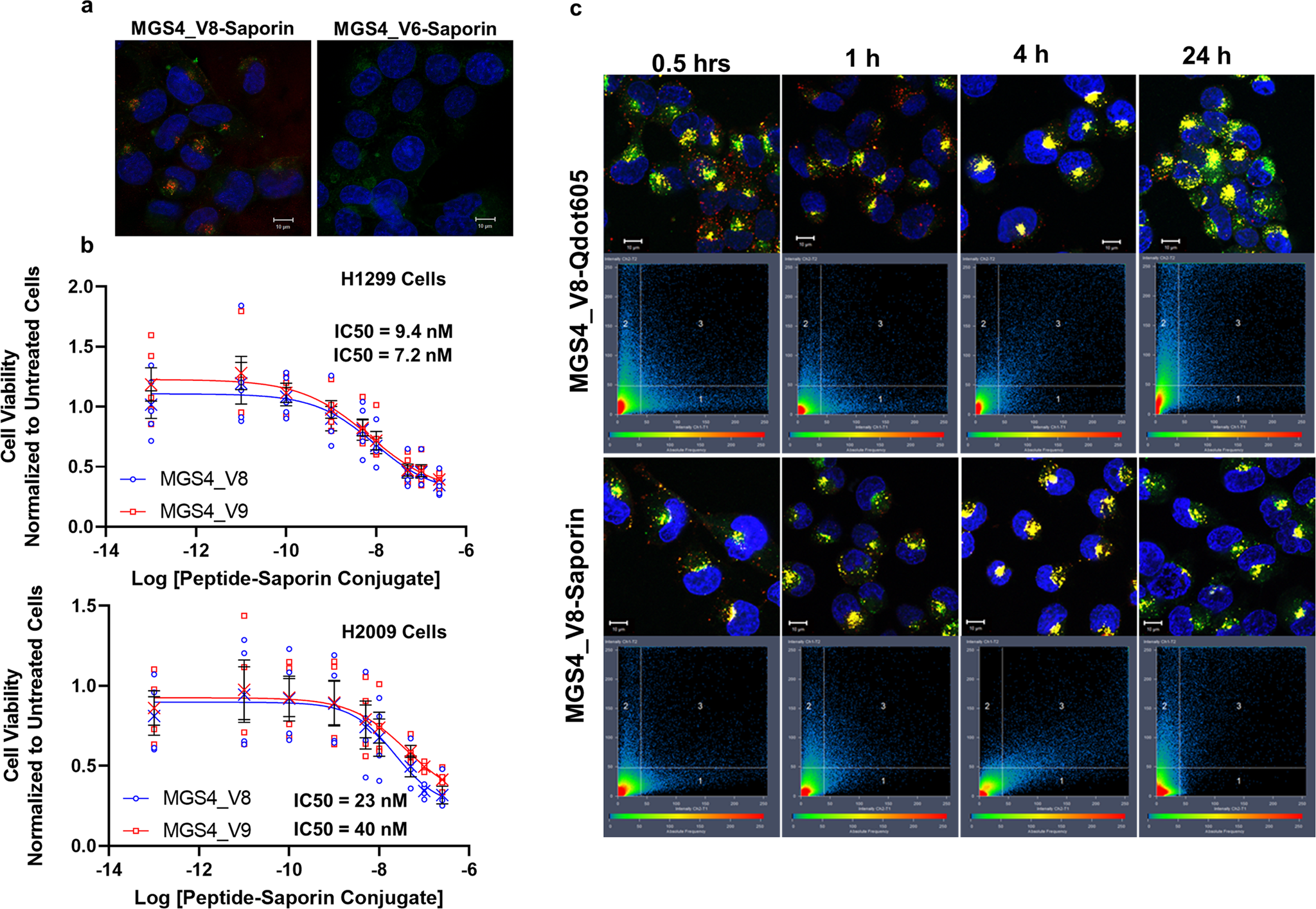
Fig. 4: MGS4_V8 effectively delivers active saporin to cancer cells.
From: Tumor-specific intracellular delivery: peptide-guided transport of a catalytic toxin

a H1299 cells were incubated biotinylated MGS4_V8 conjugated to streptavidin-saporin for 1 h, then washed, fixed and counterstained with an anti-saporin antibody (red), WGA-AF488 (green) and DAPI (blue). MGS4_V8 successfully delivers saporin into cancer cells while the control peptide, MGS4_V6 cannot. b MGS4_V8 and MGS4_V9 saporin-conjugates were serially diluted and incubated with H1299 and H2009 cells for 6 h after which, the MGS4-saporin conjugates were removed and complete growth media returned to the wells. At 72 h, viability was measured. IC50 values are provided in the inset. Individual measurements are shown. The mean is shown as an “X”. Error bars, in black, represent standard error measurements. Non-linear regression analysis is included in the supplementary material. c Colocalization time course as before, comparing MGS4_V8-streptavidin-Qdot trafficking to MGS4_V8-saporin trafficking. Pixels are plotted based on intensity in the red channel (x-axis) and the green channel (y-axis). Box 1 represents the population of saporin or Qdots not colocalized with the lysosome. Conversely, box 2 represents lysosomal staining not associated with Qdots or saporin signal. Box 3 contains colocalized pixels, which are falsely colored yellow and represent saporin or Qdots colocalized within the lysosomal compartment. A subpopulation of saporin containing vesicles remain distinct from lysosomes (box 1). The scale bar in all images represents 10 µm.