Fig. 5: MGS4_V8 homes to xenograft tumor after systemic delivery and can deliver saporin resulting in reduced tumor growth.
From: Tumor-specific intracellular delivery: peptide-guided transport of a catalytic toxin

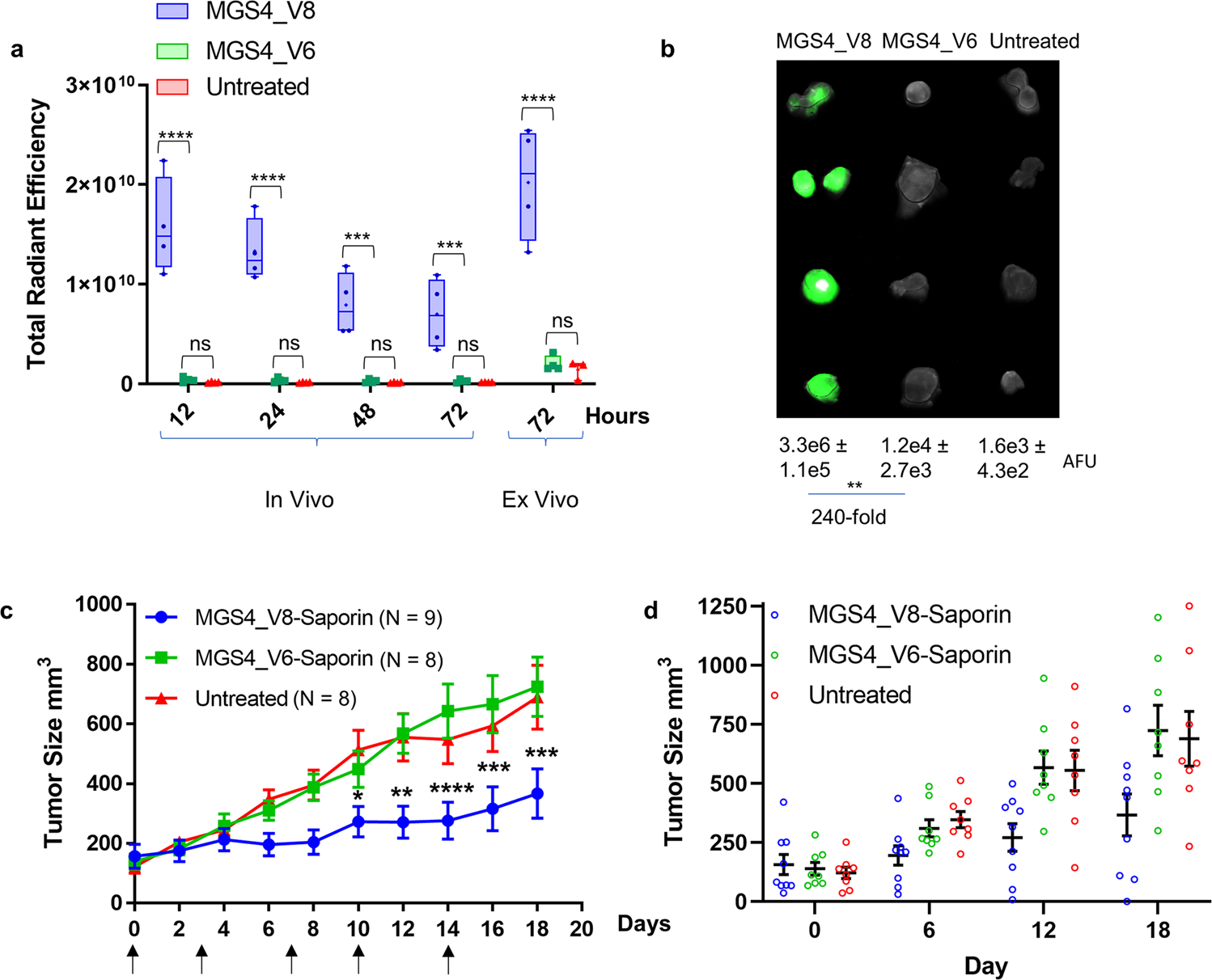
a H2009 tumor bearing nude mice (N = 4) were injected I.V. with MGS4_V8 or MGS4_V6 conjugated to NIR dye Alexa Fluor 750. At 12, 24, 48, and 72 h postinjection, mice were anesthetized and imaged on an IVIS® (Perkin Elmer) to measure total radiant efficiency in each tumor. MGS4_V8 accumulates in tumor 25–39 fold better than control peptide, MGS4_V6. MGS4_V6 accumulation is statistically no different than untreated tumors. Ex vivo NIR imaging of the tumors at the end of the experiment mirrors the data observed in the living animals. Whiskers represent min-to-max values, 25th to 75th percentile are represented by the box, the line shows the median, the + symbol represents the mean, and individual data is shown as a dot. Data for individual animals is included in Supplementary Table 8. b Excised tumors from the previous experiment were fixed in PBS + 4% formaldehyde and then imaged again together on a LI-COR® Odyssey. Arbitrary fluorescence units (AFU) were determined for each tumor and the average and SEM are shown below the image. The mean fluorescent intensity is 240-fold greater for MGS4_V8-Alexa Fluor 750 conjugate than the MGS4_V6 control conjugate. c Saporin was conjugated to either targeting MGS4_V8 or nontargeting MGS4_V6 and 7.5 µg of the conjugate was injected I.V. into mice bearing subcutaneous tumors. Animals were dosed 2 times per week for 2.5 weeks (indicated by arrows). Tumors were measured every other day. MGS4_V8-saporin clearly slows tumor growth, while nontargeted saporin has no effect compared to untreated animals. Error bars represent SEM, *p-value < 0.05, **p-value < 0.01, ***p-value < 0.001, ****p-value < 0.0001 (two-way ANOVA). d Tumor size (mm3) are shown for individual animals at days 0, 6, 12, and 18. Mean value is represented by the horizontal line and the error bars represent standard error. There is no statistical difference between MGS4_V6-Saporin and untreated at any day. At days 12 and 18 MGS4_V8-Saporin is statistically different than untreated (p-values 0.0099 and 0.0029, respectively) and MGS4_V6-Saporin (p-values 0.0069 and 0.0009, respectively).