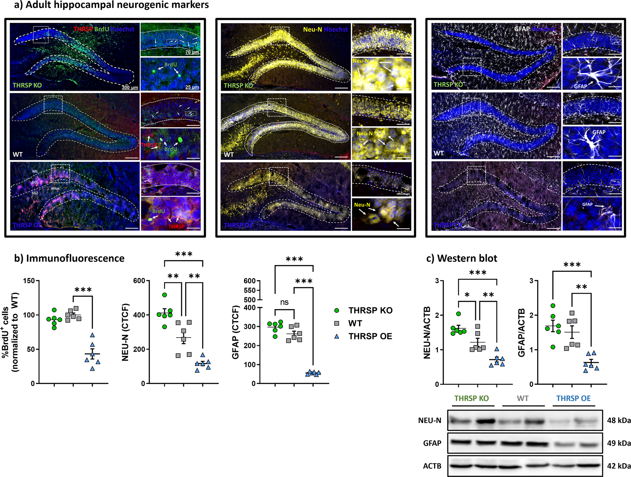
Fig. 6: Hippocampal DG immunoreactivity of BrdU, NEU-N, and GFAP.

a Representative fluorescence immunoreactivity of BrdU, NEU-N, and GFAP in mouse hippocampal DG, and their (b) corresponding analyses, and separate protein analyses using (c) western blotting. (n = 6 mice/group; b one-way ANOVA, %BrdU+ cells: F (2, 15) = 38.9, P < 0.001; NEU-N (CTCF): F (2, 15) = 32.0, P < 0.001; GFAP (CTCF): F (2, 15) = 147, P < 0.001). c One-way ANOVA, NEU-N/ACTB: F (2, 15) = 23.6, P < 0.001; GFAP/ACTB, F (2, 15) = 14.0, P < 0.001). Values are presented as the mean ± standard error of the mean (SEM). Data show impaired neural stem cell proliferation in THRSP OE mice. DG dentate gyrus, OE overexpressing, THRSP hyroid hormone-responsive protein.