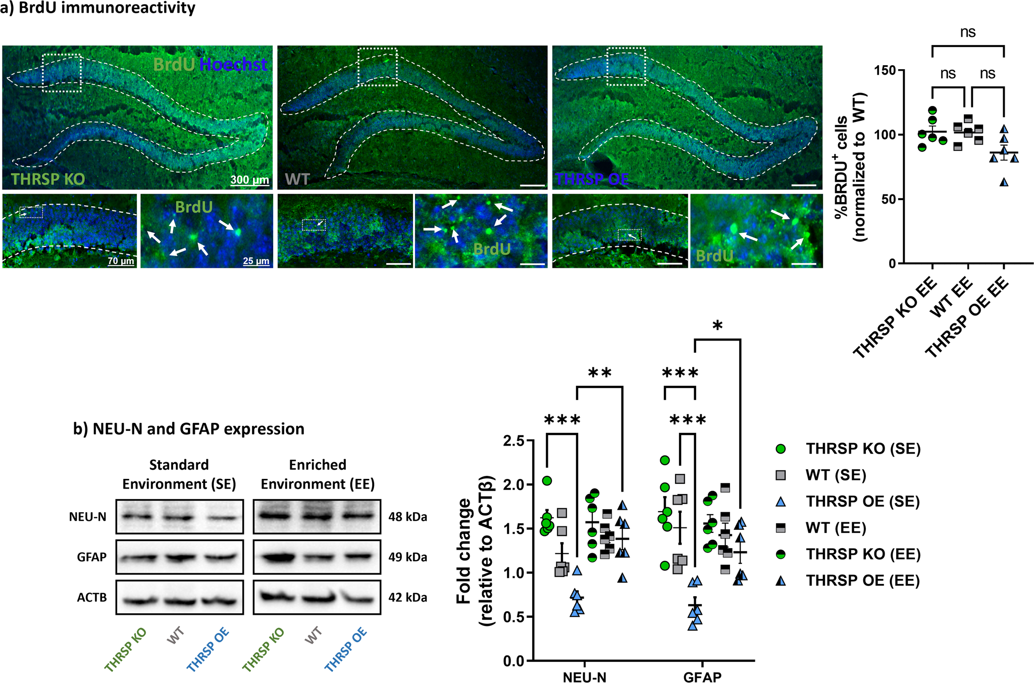
Fig. 9: The BrdU, NEU-N, and GFAP immunoreactivity in mouse hippocampal DG after environmental enrichment and treadmill exercises.

a BrdU immunoreactivity and b protein expression levels of NEU-N and GFAP in the mouse hippocampal DG. (n = 6 mice/group; a one-way ANOVA,F (2, 15) = 4.02, P = 0.040; b two-way ANOVA, SE/E exposure per strain: F (5, 60) = 16.6, P < 0.001, Protein targets: F (1, 60) =  0.0916, P = 0.763; SE/E exposure per strain × Protein targets: F (5, 60) = 0.820, P = 0.540). Values are presented as the mean ± SEM. Enriched environment and treadmill exercises improve in NSC activity in THRSP via the normalization of neurogenic markers. DG dentate gyrus, EE enriched environment, NSC neural stem cell, SE standard environment, THRSP thyroid hormone-responsive protein.