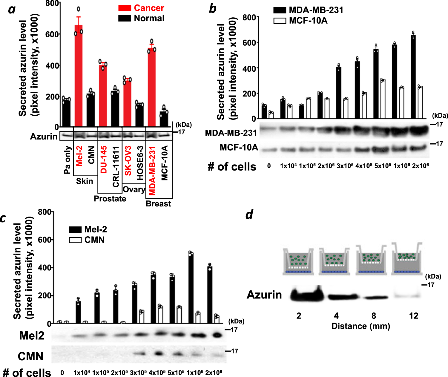
Fig. 1: Azurin secretion is stimulated by human cancer cells.
From: Cross-talk between cancer and Pseudomonas aeruginosa mediates tumor suppression

a Induction of azurin secretion by P. aeruginosa in the presence of host cells. Human cells and P. aeruginosa were co-incubated for 30 min at a concentration of 500,000 human cells/ml and P. aeruginosa (Pa) at an optical density (OD) = 0.3. Human cell lines derived from various tissues and tumors were used: melanoma Mel-2, congenital melanocytic nevus CMN, prostate cancer DU-145, normal prostate CRL-11611, ovarian cancer SK-OV3, normal ovary HOSE6-3, breast cancer MDA-MB-231, and normal breast MCF-10A. Secretion of azurin by P. aeruginosa into the culture supernatant was assessed by western blot analysis; the graph shows the observed band intensities determined by a densitometer UN-SCAN-IT gel version 5.1. The mean+SE values were calculated for skin, prostate, ovarian, and breast cell pairs. b, c Azurin secretion is cancer cell dose-dependent. P. aeruginosa secretes higher levels of azurin in the presence of human breast cancer MDA-MB-231 (b) and melanoma Mel-2 cells (c) than in the presence of melanocytes (CMN) or non-malignant MCF-10A breast cells, in a dose-dependent manner. Cancer and normal/non-malignant cells were co-incubated with P. aeruginosa for 30 min at concentrations ranging from 0 to 2,000,000 cells/ml and P. aeruginosa at OD = 0.3. Secretion of azurin by P. aeruginosa into the culture supernatant was assessed by western blot analysis; the graph shows the observed band intensities. The mean+SE values were calculated. d Soluble extracellular factors stimulate azurin secretion in a distance-dependent manner. Mel-2 and P. aeruginosa cells were separated by a permeable Transwell® insert membrane with a pore size of 0.4 μm. In this co-culture system, P. aeruginosa (OD = 0.3) and Mel-2 cells (3,000,000 cells/ml) were separated at distances ranging from 2 mm to 12 mm and incubated for 30 min at 37 °C (inset figure: schematic of the co-culture system. Green: P. aeruginosa, blue: Mel-2). Secretion of azurin by P. aeruginosa into the culture supernatant was assessed by western blot analysis; the graph shows the observed band intensities.