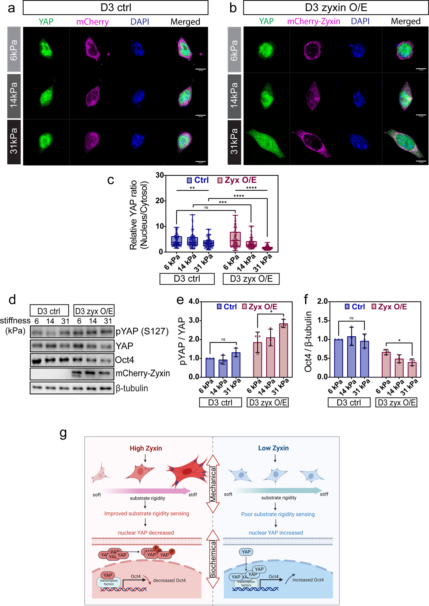
Fig. 7: Zyxin overexpression deactivates YAP and downregulates Oct4 level in a force-dependent manner.

a D3 control and b D3-zyxin overexpressing cells were seeded on increasing substrate rigidity of 6, 14, and 31 kPa. YAP localization was examined by immunostaining. DAPI was used to observe cell nucleus. Z-stacked images with maximum intensity projection were shown. Representative images out of three biological repeats were presented. Scale bar: 10 μm. c Nucleus/Cytosol YAP ratio in D3 cells transfected with either control or mCherry-Zyxin plasmids were analyzed and plotted (N = 100). Kruskal–Wallis test was used to test the differences among the three rigidities and Mann–Whitney U-test was used to test the differences between the control and zyxin overexpression groups at each rigidity. In the box and whisker plots, the center line is the median, the box-bounds are the 25th and 75th percentiles, and the whiskers are the 0.05 and 0.95 percentiles. d D3 cells were transfected with either control or mCherry-Zyxin plasmids and then collected for western blot analysis using antibodies against pYAP, YAP, Oct4 and mCherry. β-tubulin was used as loading control. e, f Densitometry analysis of e pYAP (normalized against total YAP, N = 3) and f Oct4 (normalized against β-tubulin, N = 3). Two-tailed unpaired Student’s t-test was used to test the differences between 6 and 31 kPa in each condition. Values presented as fold change using control cells plated on 6 kPa as the internal reference. Results were from three independent experiments. Error bars represent standard deviations. *P ≤ 0.05; **P ≤ 0.01; ***P ≤ 0.001; ****P ≤ 0.0001; ns, not significant. g Substrate rigidity sensing is improved in cells with high zyxin levels through the modulation of f-actin, focal adhesion and traction stress. As a result, there is increased phosphorylation of YAP (S127) and its retention in the cytosol, leading to lower nuclear YAP levels and reduced Oct4 expression (left panel). Substrate rigidity sensing is poor in cells with low zyxin levels. YAP is predominantly localized in the nucleus which can then promote Oct4 expression (right panel). Mechanical and biochemical cues work together through focal adhesions to regulate embryonic stem cells fate.