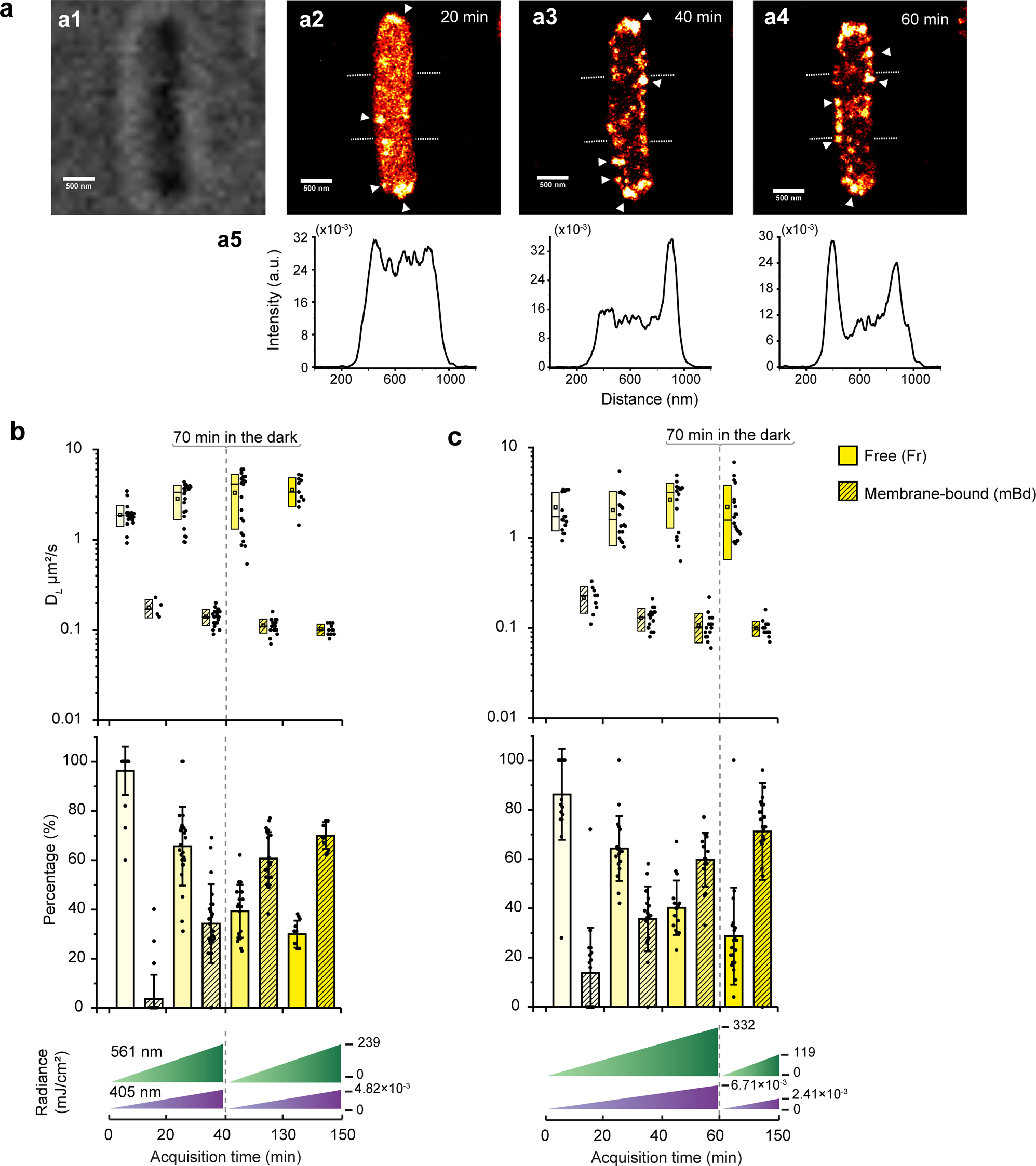
Fig. 5: Effects of laser light irradiation during SMdM acquisition on localization and diffusion of mEos3.2-RsbL in L. monocytogenes EGD-e.

a Image of a single cell carrying pNF mEos3.2-RsbL in (a1) a bright-field. (a2-4) Reconstructed images of the same cell summing all single-molecule localizations of mEos3.2-RsbL of the wild-type strain after 20, 40 and 60 min of the irradiation during SMdM acquisition. (Scale bar 500 nm, Supplementary Video 3 for shorter time intervals). The Pdlt promoter controls the mEos3.2-RsbL production on the plasmid. Triangle symbols indicate high-density clusters. The graphs below show the intensity profile across the cell (a5). b, c, Clustering of RsbL upon irradiation (N = 28 and 18 after 20 min in b and c) and the test of dark recovery after 40 min (N = 24 and 18) and 60 min (N = 21 and 16) of SMdM acquisition, respectively. Top panel: box charts of the DL with the free (Fr) and membrane-bound (mBd) fraction. Each dot shows the data of one cell. The box range indicates the standard deviation (SD), and the open square and dash symbols inside the boxes indicate the mean and median, respectively. Middle panel: corresponding percentage of the fractions in the top panel. The sum of two fractions is 100%. Error bars represent standard deviations. The bottom panels are the radiance of 561 nm and 405 nm lasers measured at the focus above the glass slide during the acquisition. More details are in Supplementary Fig. 12. We paused the data acquisition after two measurements (40 min in b) (N = 11) or three measurements (60 min in c, N = 20), and left cells in the same field of view in the dark for 70 min. We attribute the clustering effect to irradiation.