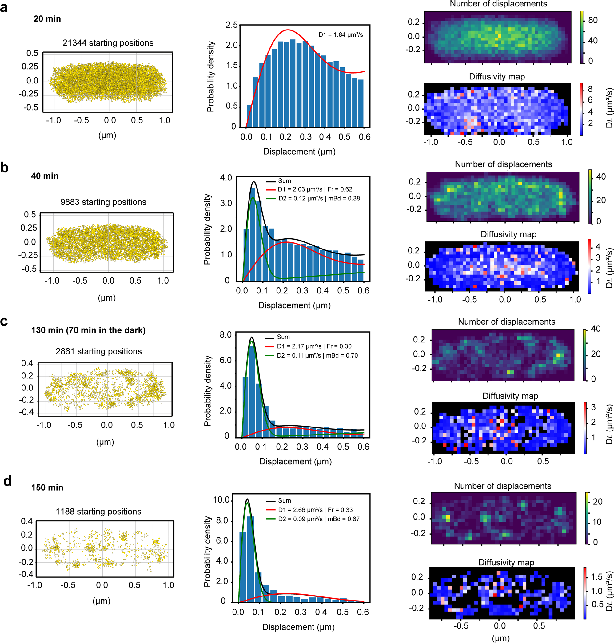
Fig. 6: SMdM and 2-component fitting by maximum likelihood estimation (MLE). of mEos3.2-RsbL in L. monocytogenes.

a–d, SMdM results of a single cell over different data acquisition periods of 20 min, 40 min, 130 min (60 min plus 70 min in the dark), and 150 min, respectively. Left panel: a point cloud of starting localizations obtained by the Voronoï clustering method. Middle panel: distribution of all single-molecule displacements of the cell in the left panel. Red and green curves represent free (Fr) and membrane-bound (mBd) fractions with resulting DL and corresponding percentages, respectively, obtained from MLE for two components. Right (top) panel: spatial distribution of the number of displacements. Right (bottom) panel: Map of intracellular diffusivity with 50 × 50 nm2 resolution.