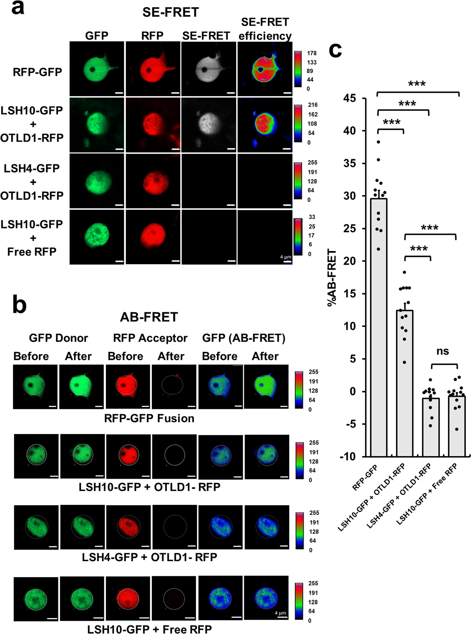
Fig. 2: Specific interaction of LSH10 with OTLD1 in planta detected by FRET.

The indicated combinations of proteins tagged with GFP (energy donor) and RFP (energy acceptor) were transiently co-expressed in N. benthamiana leaves. a SE-FRET. Images were collected from the three detection channels, i.e., donor (GFP), acceptor (RFP), and raw SE-FRET. The SE-FRET efficiency images represent the calculated corrected image after subtraction of spectral bleed-through and are presented in a rainbow pseudo-color scale, in which red denotes the highest SE-FRET signal and blue denotes the lowest signal. Scale bars = 4 µm. b AB-FRET. Images were collected from the two detection channels, i.e., donor (GFP) and acceptor (RFP), before and after photobleaching. The circle delineates a region that was photobleached and its fluorescence measured. The AB-FRET is presented in a rainbow pseudo-color scale, in which red denotes the highest GFP signal and blue denotes the lowest signal. Scale bars = 4 µm. c Quantification of AB-FRET. Data measured in the experiments described in panel b were used to calculate %AB-FRET. Error bars represent SEM of n = 13 independent cells for each measurement. The individual data points are indicated, and their numerical values are listed in Supplementary Data 2. Differences between mean values assessed by the two-tailed t-test are statistically significant for the p-values *p < 0.05, **p < 0.01, and ***p < 0.001; P ≥ 0.05 are not statistically significant (ns).