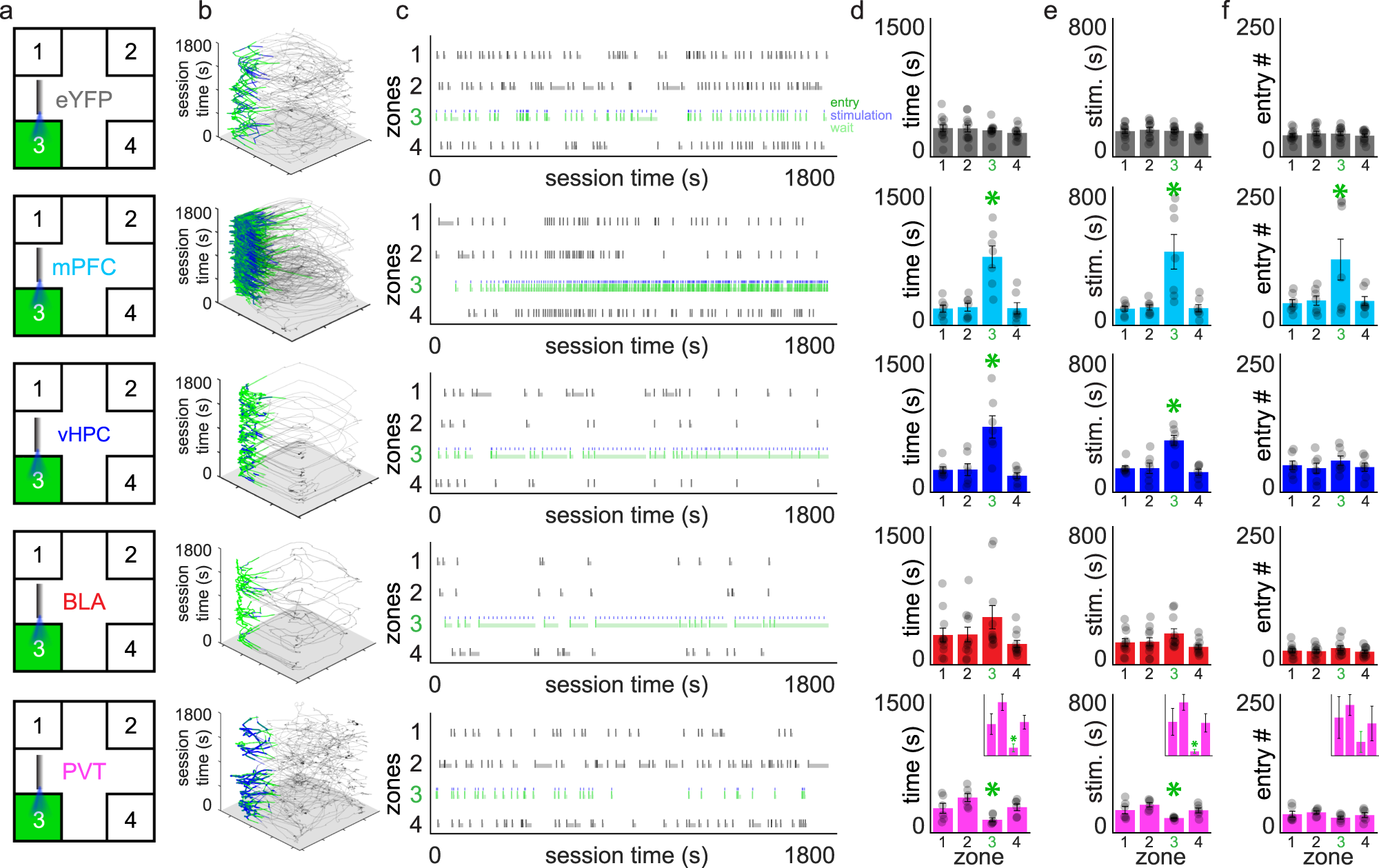
Fig. 2: Self-stimulation of different NAcSh inputs results in input-specific behavioural strategies.

Different NAcSh input groups are depicted by different colours throughout: eYFP controls (gray, n = 12), mPFC → NAcSh (cyan, n = 7 mice), vHPC → NAcSh (blue, n = 7 mice), BLA → NAcSh (red, n = 11 mice), and PVT → NAcSh (pink, n = 6 mice). a Mice explored the spatial arena during a 30 min acquisition session with one active (3; green) and three inactive (1,2,4) corner zones. b x–y position tracking for representative mice throughout the session (green = active zone position; blue = stimulation position). c Raster plots showing individual zone entries over time in representative mice (from b). Green ticks indicate active zone entries, blue ticks indicate stimulation onset, green shading indicates time spent waiting during the timeout in the active (full height shading) and inactive (half height shading) zones. d Total time spent across the four corner zones. Active-zone time was increased in mPFC → NAcSh and vHPC → NAcSh mice and decreased in PVT → NAcSh mice (inset presented for clarity). e Total stimulation (real or mock) received in each corner zone. Stimulation time was increased in mPFC → NAcSh and vHPC → NAcSh mice and decreased in PVT → NAcSh mice. f Total entries made into the different corner zones. Active-zone entries were only increased (vs. inactive zones) in mPFC → NAcSh mice. Despite the reduced stimulation received in PVT → NAcSh mice, these mice did not avoid entry into the active zone. Group data are expressed as mean ± SEM. Main zone effects within each group and metric were identified using one-way ANOVAs. *p < 0.05 active vs. all other inactive zones, Student’s post hoc comparisons.