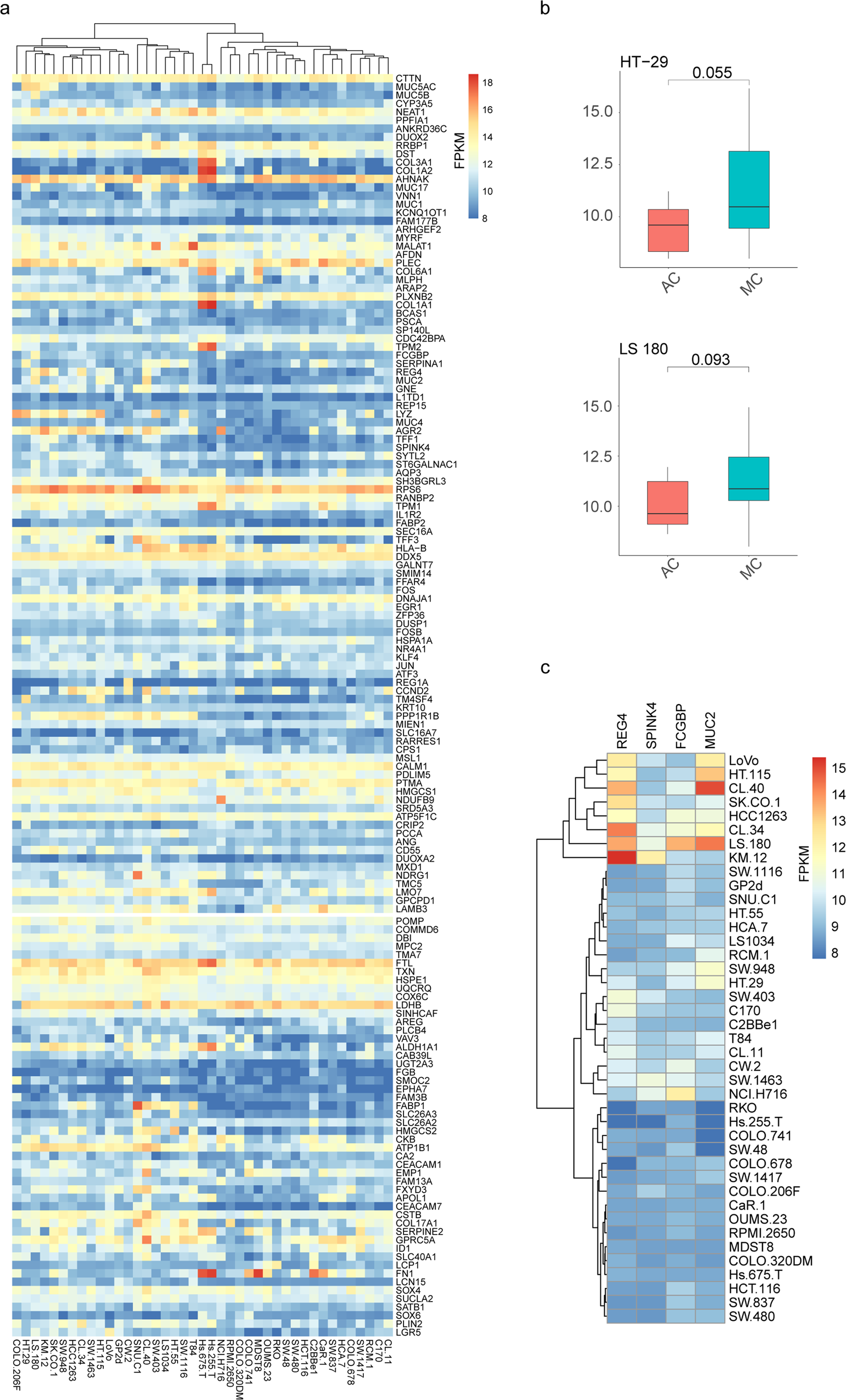
Fig. 6: Phenotypic predisposition to mucinous adenocarcinoma in 41 cell lines.

a Hierarchical clustering heatmap of the expression of MC and AC module genes in 41 cell lines. b Boxplots of the differential expression of MC and AC module genes in HT-29 and LS 180 cell lines. The lower hinge, middle line, and upper hinger of boxplots represented the first, second, and third quartiles of the distributions. The upper and lower whiskers corresponded to the largest and smallest data points within the 1.5 interquartile range. c Hierarchical clustering heatmap of the expression of goblet marker genes in 41 cell lines. All colour keys from blue to red represent the FPKM levels from low to high.