Fig. 2: DDX4 expression increased cell motility and metastatic phenotypes.
From: The germline factor DDX4 contributes to the chemoresistance of small cell lung cancer cells

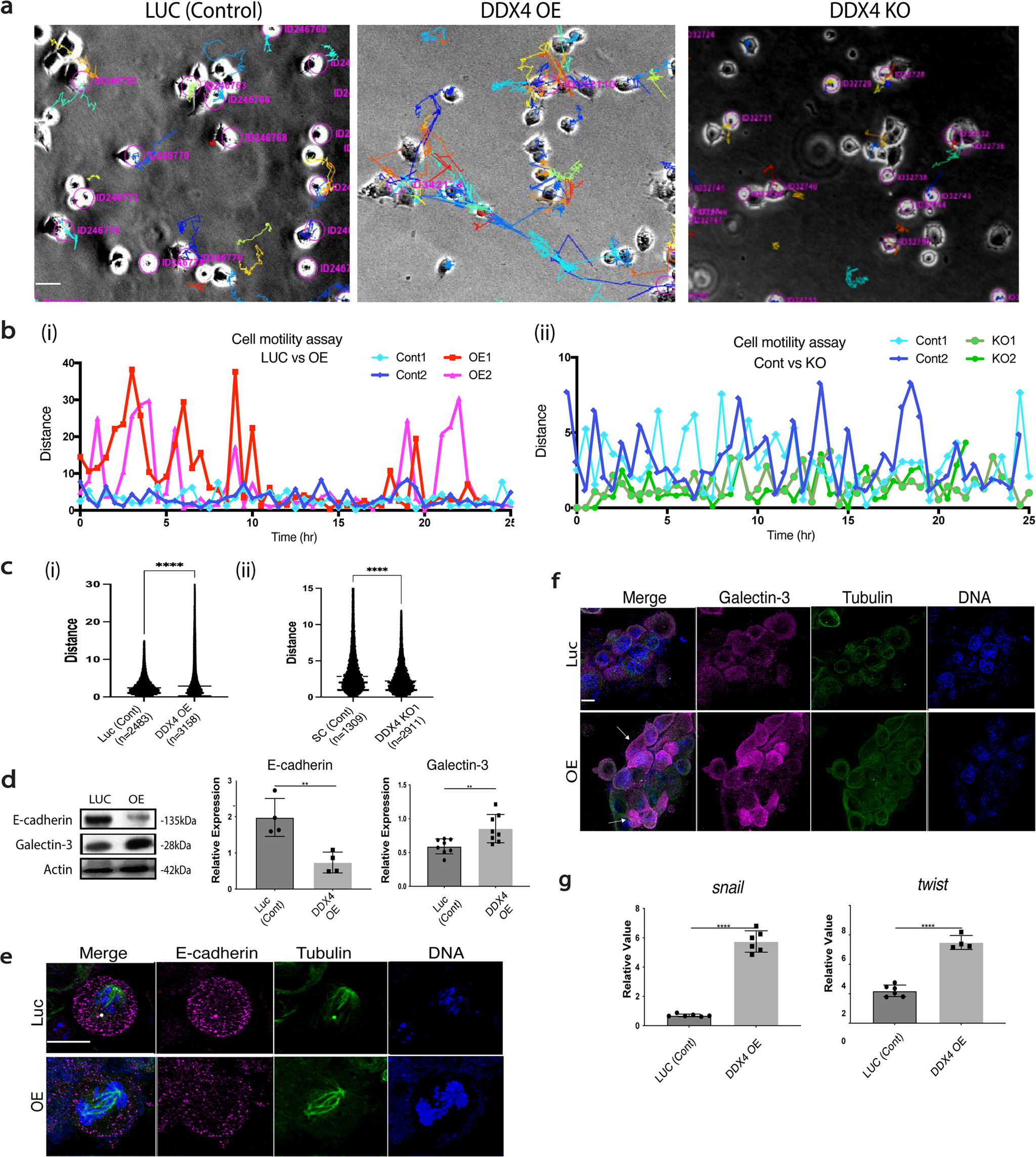
a–c Cell motility analysis of DDX4-OE and -KO lines in H69AR cells. Each cell line was time-lapse-imaged every 30 min for ~48 h. a Each colored line indicates a track of each cellular movement. The longer line suggests the larger movement. b Cell motility analysis of a representative cell from each cell line. A distance of travel at each time point of time-lapse imaging was calculated and compared between DDX4-OE and LUC and DDX4-KO and SC. c Travel distances per 30 min of all cells in the field were determined by summating and averaging the distance value at each time point for each cell in the field. () indicates the total number of cells analyzed. d Immunoblot results of E-cadherin and Galectin-3. The signal intensity of each protein was normalized by that of Actin to obtain the relative value shown in the graph. n = 4 biologically independent experiments. e, f Immunofluorescence of E-cadherin (e) and Galectin-3 (f) (magenta). Tubulin (green) and DNA (blue) were counterstained. The level of Galectin-3 level was highly heterogenic even within a population of DDX4-OE cells (arrows). g RT-qPCR results of snail and twist. The expression level of each gene was normalized by that of 36b4, a housekeeping gene. n = 3 biologically independent experiments. An unpaired t test was used for all graphs. **P < 0.01; ***P < 0.001; ****P < 0.0001. Columns represent means ± SD or SEM. All scale bars = 5 μm.