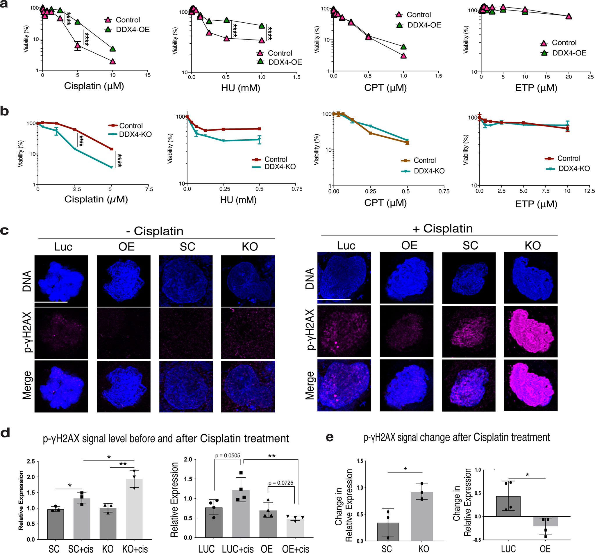
Fig. 3: DDX4 promotes resistance to drug treatment and DNA damage.
From: The germline factor DDX4 contributes to the chemoresistance of small cell lung cancer cells

a, b Cell Viability (CTG) assay results of H69AR DDX4-OE (a) and -KO (b) cells. Each cell line was treated with various doses of drugs indicated on the X axis for 3 days and the level of viability was measured. Graphs in (a, b), n = 3 biologically independent experiments. c–e H69AR cells were incubated with the final 10 μM of Cisplatin for 24 hours and then fixed. Phosphorylated γH2AX (magenta) levels were measured using immunofluorescence with levels being lower and higher in DDX4-OE and -KO, respectively. The graphs in (d) indicate the quantitative statistical analyses of the phospho-γH2AX signal before and after cisplatin treatment and the graphs in (e) indicate the level of signal increase after cisplatin treatment in each cell line. Graphs in (d, e), n = 8 ROIs; n = 3 biologically independent experiments. DNA, blue. Scale bar = 5 μm. Error bars shorter than the symbols in (a, b) are not shown. Two-way ANOVA was used for the graphs in (a) and (b); unpaired t test was used for the graphs in (d) and (e). **P < 0.01; ***P < 0.001; ****P < 0.0001. Columns represent means ± SD or SEM.