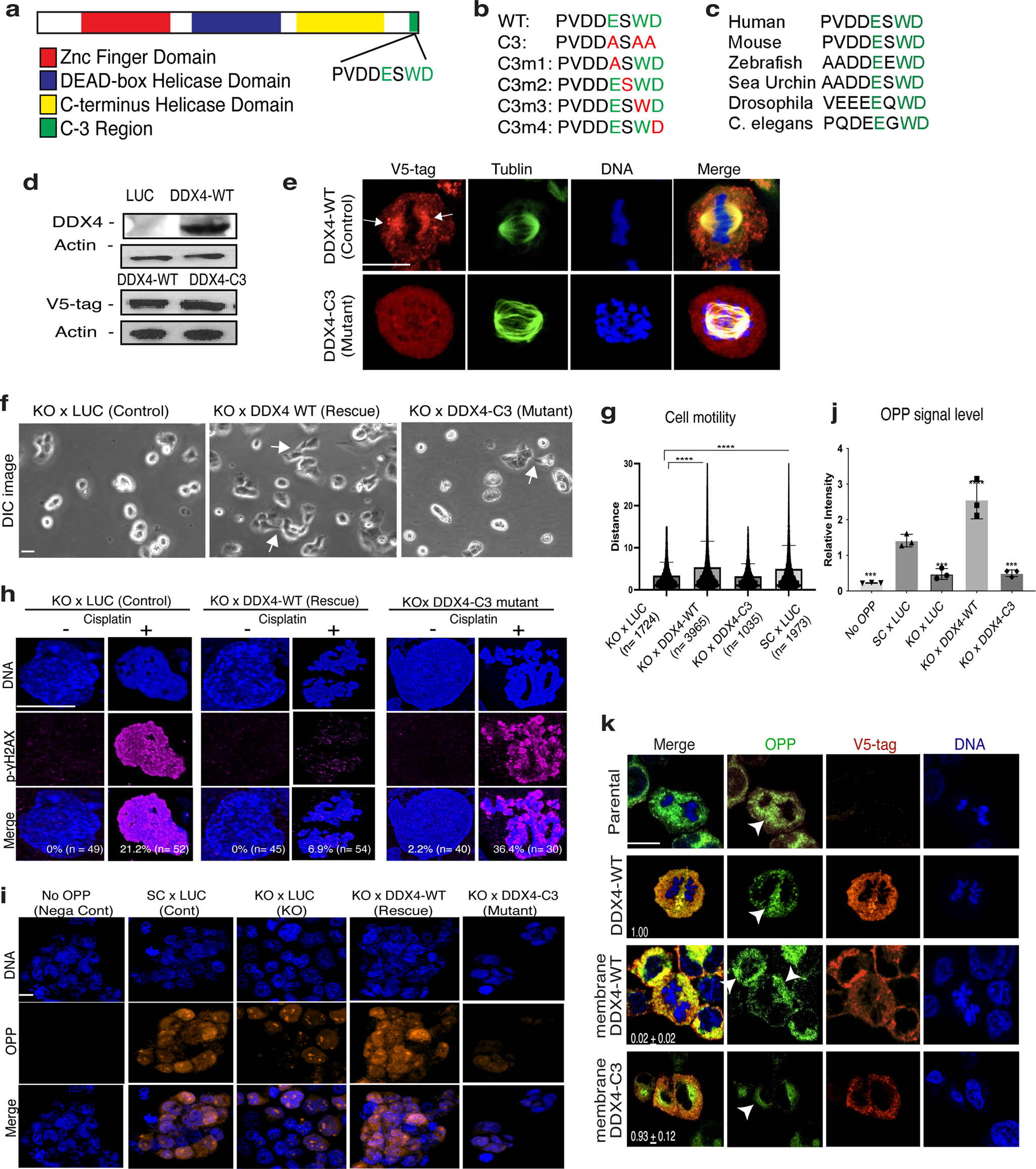
Fig. 4: DDX4-C3 region is critical for restoring the DDX4-KO phenotypes in H69AR cells.
From: The germline factor DDX4 contributes to the chemoresistance of small cell lung cancer cells

DDX4-WT or DDX4-C3 mutant was introduced into the DDX4-KO cell line and tested for cell motility and resistance to DNA damage. a A schematic diagram showing the DDX4 molecular structure. The C3 region (green) is located at the end of ORF. b The amino acid sequence of the DDX4-C3 region is shown. The three amino acids colored in green (E, W, D) in the wild type (WT) were converted to Alanine (A) in the C3 mutant. One each of the three amino acids was converted to Alanine in a single-point mutant (C3m1~4). c The sequences of the DDX4/Vasa-C3 region for various organisms are shown. The three amino acids colored green are highly conserved among organisms. d Immunoblot results of DDX4 and DDX4-C3. Upper panel, DDX4 antibody was used to detect DDX4. Lower panel, a V5-tag antibody was used to detect DDX4-WT or DDX4-C3 to exclude the endogenous level of DDX4. Actin was used as a loading standard. e Immunofluorescence results of DDX4-WT and DDX4-C3 (red, detected by V5-tag antibody). Signal enrichment on the spindle (arrows) found in the DDX4-WT cell was little found in the DDX4-C3 cell. Tubulin, green; DNA, blue. Scale bar = 5 μm. f, g DDX4-WT rescued the phenotype with extended lamellipodia (f, arrows) and cell motility (g), while the DDX4-C3 mutant did not. () indicates the number of cells analyzed. h Each cell line was incubated with the final 10 μM of Cisplatin for 24 hours and then fixed for phospho-γH2AX (magenta) immunofluorescence. DNA, blue. The percentage in the corner of each image indicates the proportion of the cells showing the positive p-γH2AX signal in each ROI. n indicates the total cell number analyzed in the eight ROIs. Of note, the signal level was in general higher in the control (LUC) and the C3 groups. i, j A level of mRNA translation was detected by OPP (orange). The signal intensity of OPP was normalized by that of DNA (blue) for each sample to obtain the relative signal level shown in (j). The values are the average of the eight ROIs through the three replicates. k Detection of translation (green, detected by OPP) in H69AR human cancer cell line introduced with DDX4 wild type (WT), membrane-targeted DDX4-WT, or membrane-targeted DDX4-C3 mutant (orange, detected by V5-tag antibody). The OPP signal was found enriched along the chromosomes or in the cytoplasm in the control (Parental and DDX4-WT) and membrane DDX4-C3 mutant groups but was found recruited to the membrane region in the membrane DDX4-WT group (arrowheads). Representative phenotypes are shown (n = 10 ROIs). The number in each image indicates the average relative survivability of each cell line against the control line (DDX4-WT; set as 1) at 2 weeks after antibiotic selection (n = 3). An unpaired t test was used for the graph in (g); one-way ANOVA was used for the graph in (j). **P < 0.01; ***P < 0.001; ****P < 0.0001. Columns represent means ± SD or SEM. Scale bars = 5 μm.