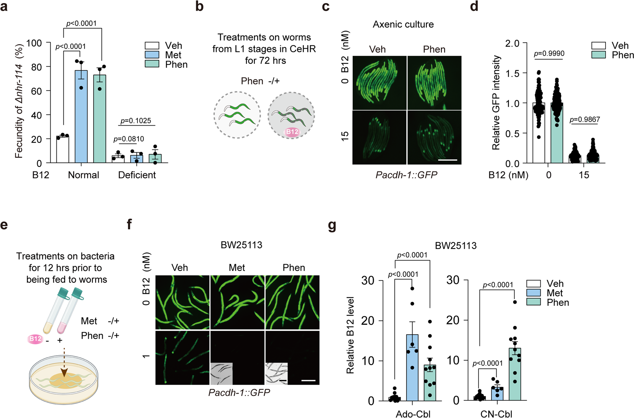
Fig. 1: The antidiabetic biguanides promote bacterial B12 accumulation.

a Fecundity of Δnhr-114 animals on normal NGM plates or B12-deficient NGM plates treated with 50 mM metformin/5 mM phenformin. Veh, vehicle. Met, metformin. Phen, phenformin. N = 3 independent experiments containing at least 30 worms per group. b Scheme of treatments on worms in axenic culture treated with B12 and/or phenformin. c Representative images of Pacdh-1::GFP worms supplemented with B12 and/or 4 mM phenformin in axenic culture. d Quantification of relative GFP intensity of Pacdh-1::GFP worms in (c). N = 3 independent experiments containing at least 30 worms per condition. e Scheme of treatments on BW25113 to feed Pacdh-1::GFP worms. f Representative images of Pacdh-1::GFP worms fed with BW25113 pretreated with B12 and/or 200 mM metformin/4 mM phenformin. N = 3 independent experiments containing at least 30 worms per condition. Scale bar: 250 μm (fluorescence images) and 500 μm (bright field images) for (c) and (f). g LC-MS/MS measurement of B12 levels in BW25113 treated with 200 mM metformin/4 mM phenformin. Ado-Cbl, adenosylcobalamin; CN-Cbl, cyanocobalamin. N = 2 independent experiments for the metformin groups and N =3 independent experiments with at least 3 single colonies per test. The statistical significance values were determined by ordinary one-way ANOVA for (a) and (d) and unpaired t test for (g). Error bars denoted the S.E.M.