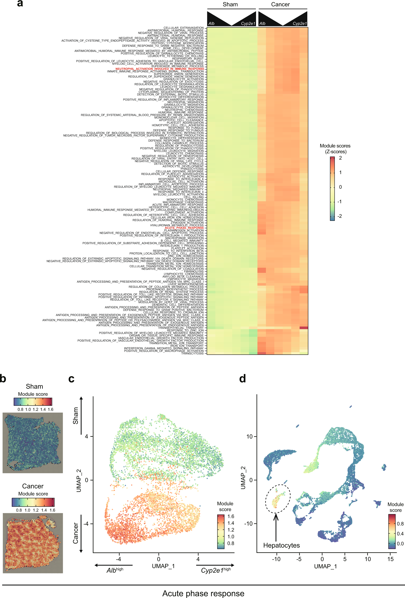
Fig. 4: 4T1 breast cancers induce acute phase response in a zonated manner.
From: Murine breast cancers disorganize the liver transcriptome in a zonated manner

a Heatmap showing the normalized module scores of selected GO terms in the function of their distance to Albhigh and Cyp2e1high spots in sham (left) and cancer-bearing (right) samples. b, c Genes involved in the acute phase response are induced in the liver of cancer-bearing mice. b Module scores in one of the sham and cancer Visium samples. c The same module scores in a UMAP representation of the Visium data. d Module scores in the scRNA-seq data, showing high scores predominantly in the hepatocyte cluster.