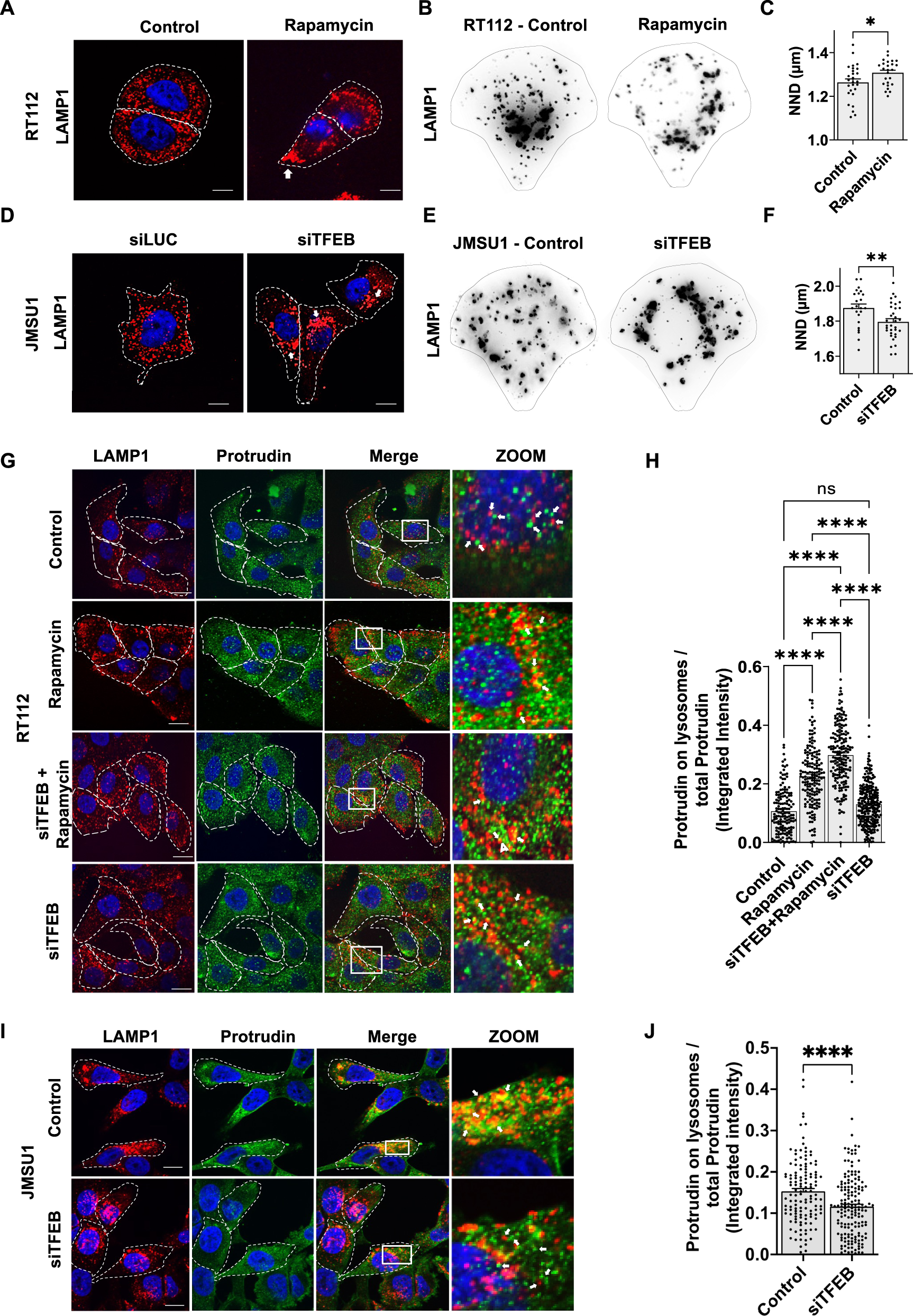
Fig. 4: Lysosome positioning changes are under the control of TFEB in JMSU1 cells.

A Immunofluorescence staining of the lysosomal-associated membrane protein 1 (LAMP1, CD107a) in control (DMSO) and rapamycin (10 µM) treated RT112 cells. White arrow shows the peripheral clustering of lysosomes. Scale bars equal 10 µm. B Representative images of lysosomes visualized by immunofluorescence staining against LAMP1 in micropatterned RT112 cells in control and rapamycin treatment. C Nearest neighbor distance (NND in µm) between lysosomes in micropatterned control (n = 25) and rapamycin treated (n = 27) RT112 cells; *p < 0.05 in a Mann–Whitney U test, error bars are SEM. D Immunofluorescence staining of LAMP1 in JMSU1 cells treated with siLUC and siTFEB for 72 h. White arrow shows the perinuclear clustering of lysosomes. Scale bars equal 10 µm. E Representative images of lysosomes visualized by immunofluorescence staining against LAMP1 in micropatterned JMSU1 cells in control (siLUC) and siTFEB treatment conditions. F Nearest neighbor distance (NND in µm) between lysosomes in micropatterned control (siLUC) (n = 23) and siTFEB (n = 33) treated JMSU1 cells; **p < 0.005 in a Mann–Whitney U test, error bars are SEM. G Immunofluorescence staining of LAMP1 (red) and protrudin (green) in control (siLUC 72 h + DMSO 24 h), rapamycin (10 µM, 24 h), siTFEB (72 h) + rapamycin (10 µM, 24 h) and siTFEB (72 h) treated RT112 cells. Zoom shows the merged image of both proteins in the white box. White arrow shows the colocalization between LAMP1 and protrudin. Scale bars are 15 µm. H Quantification of protrudin integrated intensity on lysosomes normalized to total cellular protrudin, in 154 control, 167 rapamycin (24 h), 184 siTFEB (72 h) + rapamycin (24 h) and 242 siTFEB (72 h) treated RT112 cells; ns p > 0.05, ****p < 0.0001 in a Kruskal-Wallis test with Dunn’s test for multiple comparison, error bars are SEM. I Immunofluorescence staining of LAMP1 (red) in and protrudin (green) in JMSU1 cells in control (siLUC) and siTFEB (72 h) treatment conditions. Zoom shows the merged image of the two proteins in the white box. White arrow shows the colocalization between LAMP1 and protrudin. Scale bars are 15 µm. J Quantification of protrudin integrated intensity on lysosomes normalized to total cellular protrudin, in 131 control (siLUC) and 167 siTFEB JMSU1 cells; ****p < 0.0001 in a Mann–Whitney U test, error bars are SEM.