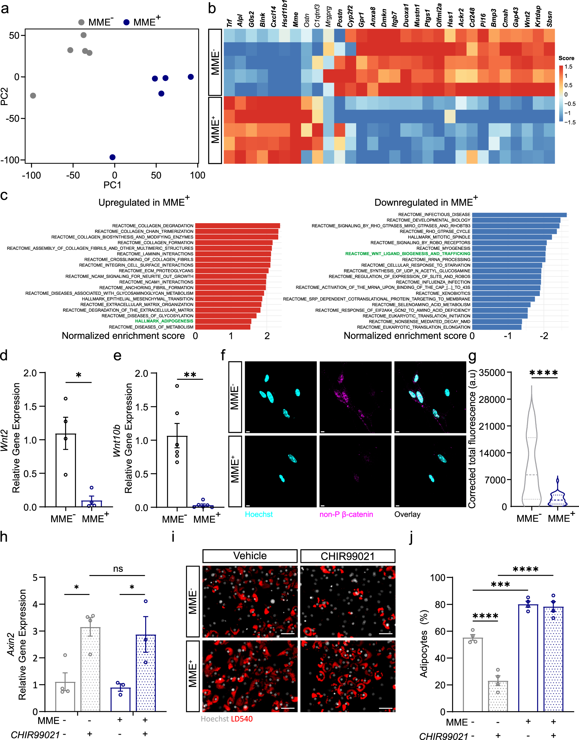
Fig. 5: MME+ FAPs are characterized by reduced WNT signaling and refractory to WNT-mediated inhibition of adipogenesis.

a Principal Component Analysis (PCA) plot showing sample distances from the mouse bulk RNA-seq comparing MME+ and MME- FAPs, color-coded by FAP subpopulation. b Heatmap with Z scores showing the top high variable genes identified in the mouse bulk RNA-seq comparing MME+ and MME- FAPs. Each row represents and individual sample and each column a gene. Genes in bold were found to be differentially expressed in the mouse scRNA-seq (see Supplementary Fig. 6a). c Bar plots showing upregulated (left panel) or downregulated (right panel) pathways from GSEA of MME+ vs MME- FAPs. X-axis indicates the normalized enrichment score (NES) for each pathway. Only significant pathways (adjusted p < 0.05) are shown. d, e Gene expression of Wnt2 (d) and Wnt10b (e) in freshly isolated FAPs. f, g Canonical WNT signaling analysis: representative images (f) and quantification (g) of nuclear localized non-phosphorylated β-catenin as measured by corrected total fluorescence of non-phosphorylated β-catenin within a Hoechst+ nucleus (pink, non-P β-catenin+; blue, Hoechst+, Scale bar: 5 μm). h Relative gene expression of Axin2 in MME−/+ FAP derived adipocytes after differentiation in low insulin medium with (CHIR99021) or without (Vehicle, DMSO) GSK-3 inhibition. i, j Representative images (i) and quantification (j) of MME−/+ FAP adipogenesis in low insulin medium with (CHIR99021) or without (Vehicle, DMSO) GSK-3 inhibition as measured by the number of adipocytes normalized to the number of cells (red, LD540+; white, Hoechst+, Scale bar: 50 μm). Each dot represents a single mouse. Bar graphs represent mean ± SEM. Student’s t test (two tailed, unpaired, *p < 0.05, **p < 0.01, ***p < 0.001) was used in d, e, and g. Two-way ANOVA with Tukey’s multiple comparisons test (***p < 0.0001) was used in h and j. Violin plots in g represent a representative experiment where at least 30 nuclei were quantified per condition.