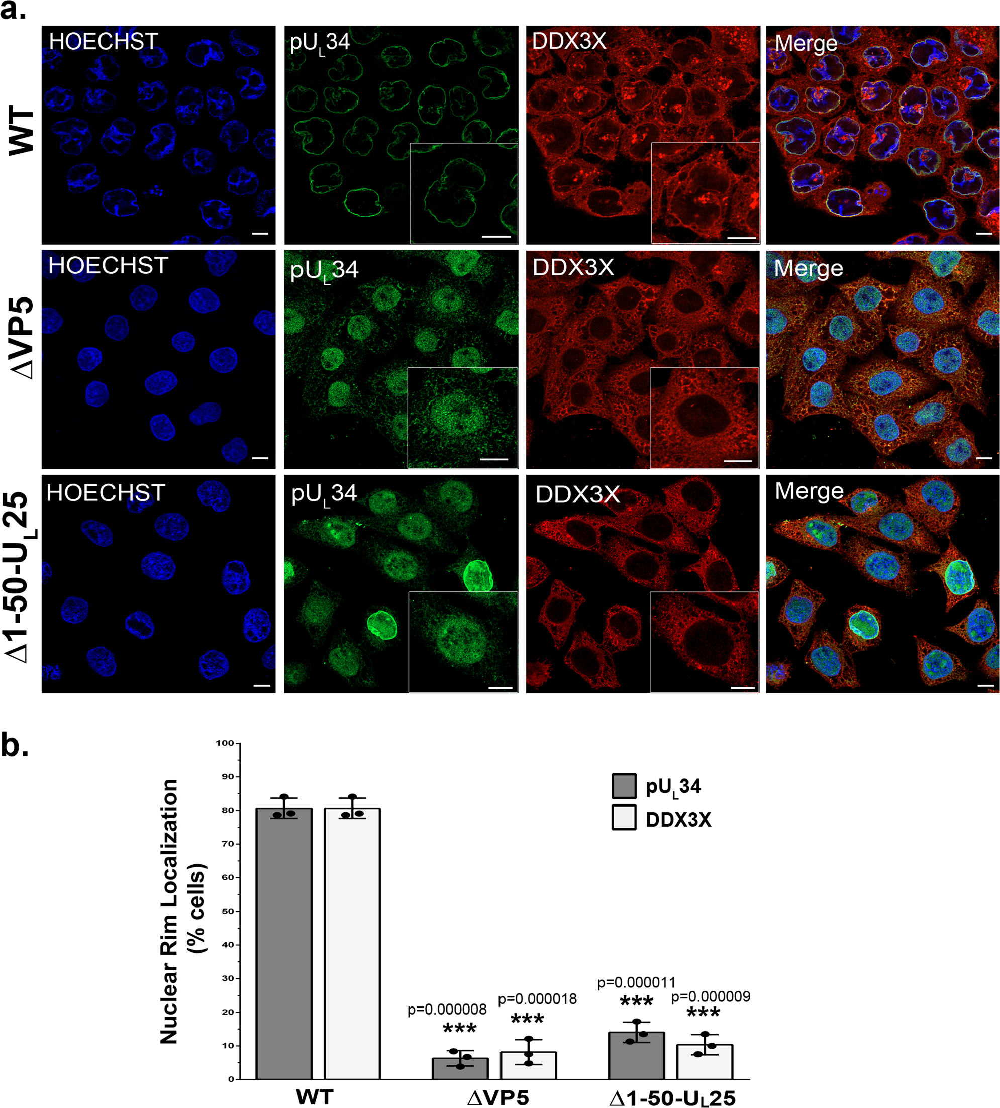
Fig. 7: The presence of DDX3X on nuclear membranes is C-capsid dependent.
From: RNA helicase DDX3X modulates herpes simplex virus 1 nuclear egress

a HeLa cells seeded on coverslips were either mock-treated or infected at an MOI of 5 with the ∆VP5 or ∆1-50 UL25 mutant viruses or the corresponding KOS wild-type virus. The cells were fixed at 9 hpi and labelled for DDX3X (red), pUL34 (green) and Hoechst 33342 stained nuclei (blue). Zoom boxes were added to highlight DDX3X and pUL34 localisation in each condition. All scale bars represent 5 µm. b Quantification of the nuclear pUL34 and DDX3X using 100 random cells per condition. Bars indicate means and the standard deviation of the means (bilateral Student T-tests; ***p < 0.001). The data represents three independent experiments.