Fig. 2: Evaluation of meiotic prophase and proliferation status of spermatocytes in RhoGDIα−/− male mice.
From: RhoGDIα regulates spermatogenesis through Rac1/cofilin/F-actin signaling

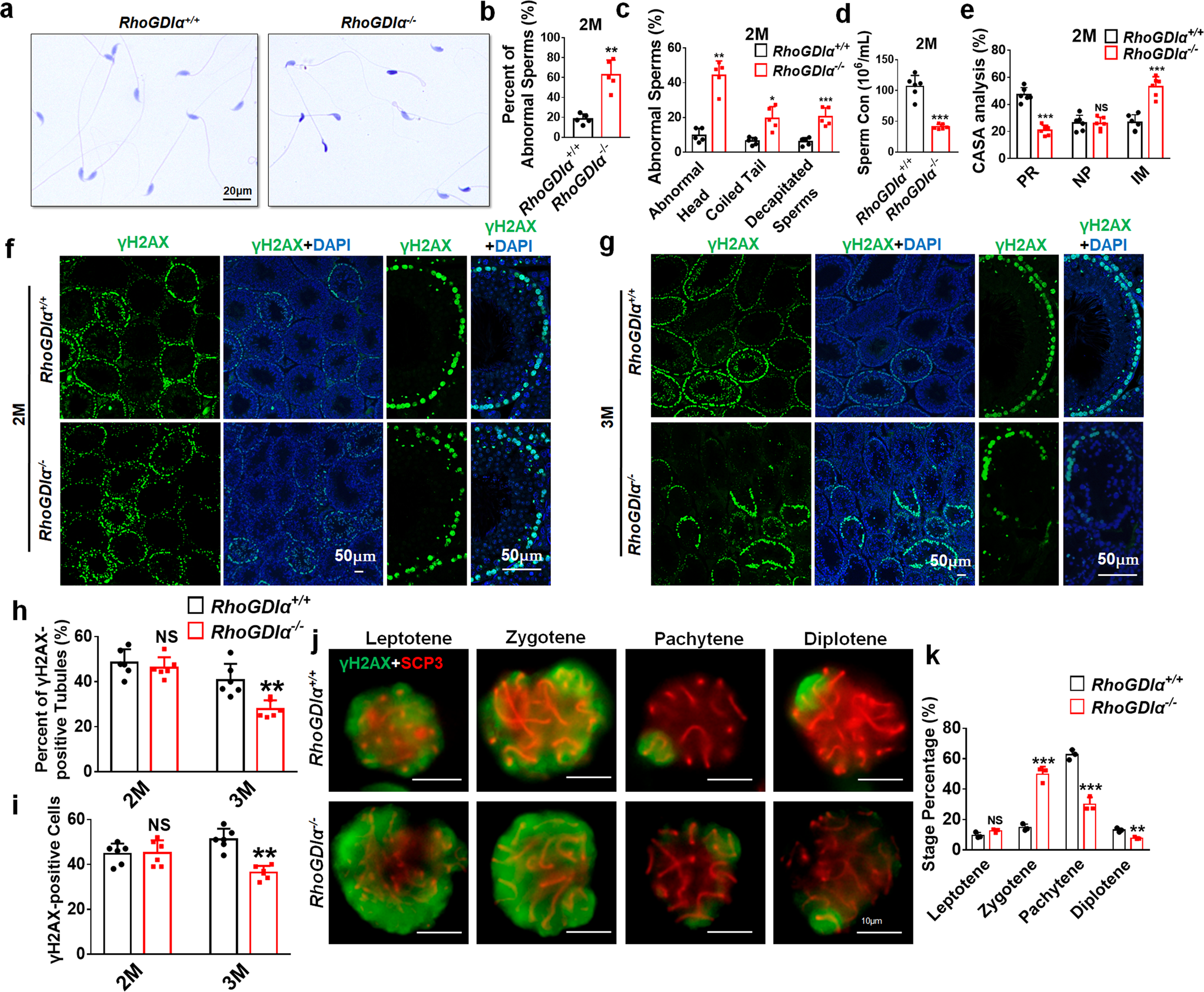
a Sperms from RhoGDIα+/+ and RhoGDIα−/− mice at 2 months of age were stained with hematoxylin and eosin. Scale bar = 20 μm. b Percentage of total abnormal sperms and (c) sperms with different types of deformities from the caudal epididymis in RhoGDIα+/+ and RhoGDIα−/− mice. b, c n = 5 biologically independent animals. d Sperm concentration in the caudal epididymis under the same conditions between RhoGDIα+/+ and RhoGDIα−/− mice. e CASA analysis results of sperms in RhoGDIα+/+ and RhoGDIα−/− mice. PR progressive motility, NP nonprogressive motility, IM immobilized sperms. d, e n = 6 biologically independent animals. f, g γH2AX-positive spermatocytes in the seminiferous epithelium from RhoGDIα+/+ and RhoGDIα−/− mice at 2 months (f) and 3 months (g) of age. Scale bar = 50 μm. h Percentage of γH2AX-positive tubules and (i) γH2AX-positive cells in single tubules of RhoGDIα+/+ and RhoGDIα−/− mice at 2 months and 3 months of age. n = 6 biologically independent animals. j, k SCP3 and γH2AX staining of spermatocytes from the testis of 3-month-old mice. n = 3 biologically independent animals. *P < 0.05, **P < 0.01, ***P < 0.001 vs RhoGDIα+/+. NS non-significant vs RhoGDIα+/+. Data are presented as the mean ± standard error.