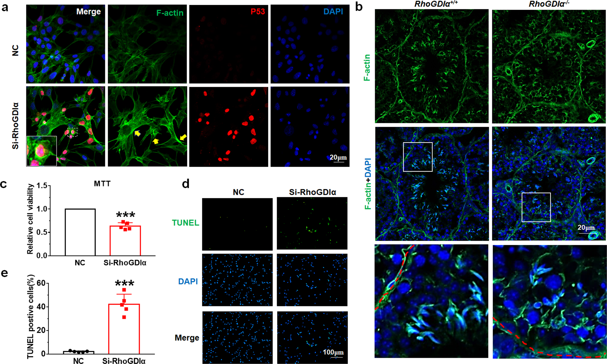
Fig. 5: F-actin polymerization and apoptosis occurred after RhoGDIα deletion.
From: RhoGDIα regulates spermatogenesis through Rac1/cofilin/F-actin signaling

a Staining of F-actin and P53 was achieved using the natural compounds phalloidin and secondary antibody conjugated with different fluorophores, respectively. The images in the white solid wire box are magnified images of the corresponding image. The yellow arrow points to the part where F-actin polymerization occurred abnormally. Scale bar = 20 μm. b F-actin expression in RhoGDIα+/+ and RhoGDIα−/− mouse testes. The image on the last line is an enlarged view of the white box next to it. Scale bar = 20 μm. c MTT assay was used to test cell viability after transfection of Si-RhoGDIα into GC-1spg cells. d, e Apoptosis of GC-1spg cells after Si-RhoGDIα transfection was detected using TUNEL assay. c, e n = 5 batches of cells in each group. Scale bar = 100 μm. ***P < 0.001 vs NC group. Data are presented as the mean ± standard error.