Fig. 6: Apoptosis was detected in the testes of RhoGDIα+/+ and RhoGDIα−/− mice.
From: RhoGDIα regulates spermatogenesis through Rac1/cofilin/F-actin signaling

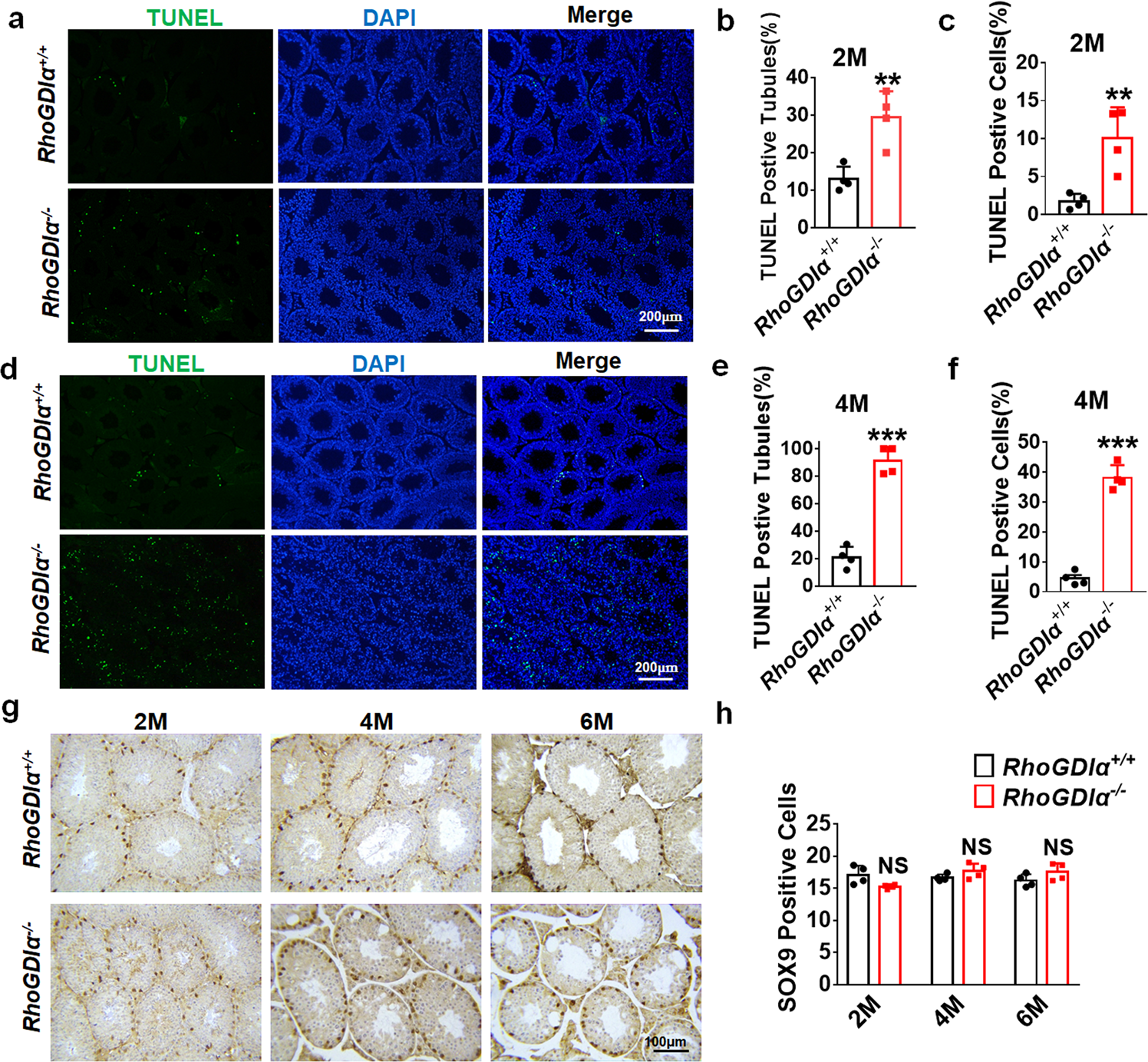
a Testicular apoptosis was detected by TUNEL assay at the age of 2 months. Scale bar = 20 μm. b, c Proportion of TUNEL-positive tubules and positive cells in 2-month-old mouse testes. n = 4 biologically independent animals. d Representative diagram of testicular apoptosis in mice at 4 months of age. Scale bar = 20 μm. e, f Statistical results of the TUNEL experiment in Fig. 4d. n = 4 biologically independent animals. g Representative images of the SOX9 immunohistochemistry of RhoGDIα+/+ and RhoGDIα−/− mice at 2 months (2 M), 4 months (4 M), and 6 months (6 M) of age. h Number of SOX9-positive cells in mouse testes. n = 4 testes from 4 biologically independent animals, more than 20 tubules were counted in each testis. **P < 0.01, ***P < 0.001 vs RhoGDIα+/+, NS non-significant vs RhoGDIα+/+. Data are presented as the mean ± standard error.