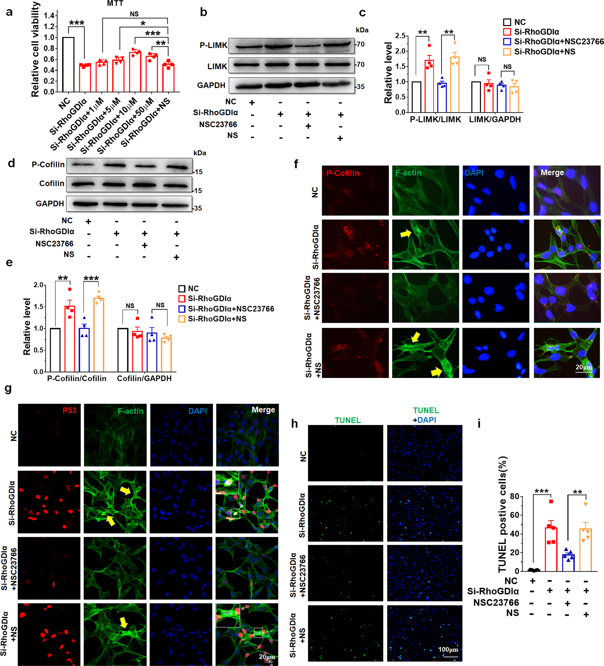
Fig. 7: NSC23766 mitigated the effects of RhoGDIα knockdown on GC1-spg cells.
From: RhoGDIα regulates spermatogenesis through Rac1/cofilin/F-actin signaling

a Optimum concentration of NSC23766 to improve cell viability was evaluated by MTT assay. 1 μM, 5 μM, 10 μM, and 50 μM represent the concentration of NSC23766, and NS represents normal saline. b, c GC-1spg cells were treated with 10 μM NSC23766 for 48 h after transfection with Si-RhoGDIα, and then P-LIMK and LIMK levels were tested. d, e Cofilin and its phosphorylation level were tested after NSC23766 treatment. a, c, and e n = 4 batches of cells in each group. f Immunofluorescence results of P-cofilin and F-actin co-staining in GC-1spg cells. Scale bar = 20 μm. g Immunofluorescence staining of P53 and F-actin in GC1-spg cell transfection with Si-RhoGDIα and then treatment with NSC23766. Scale bar = 20 μm. The images in the white solid wire box are magnified images of the corresponding white-dotted box. The yellow arrow indicates abnormal aggregation of F-actin. h, i TUNEL assay was used to test GC1-spg cell apoptosis. Scale bar = 100 μm. n = 5 batches of cells in each group. *P < 0.05, **P < 0.01, ***P < 0.001, NS non-significant. Data are presented as the mean ± standard error.