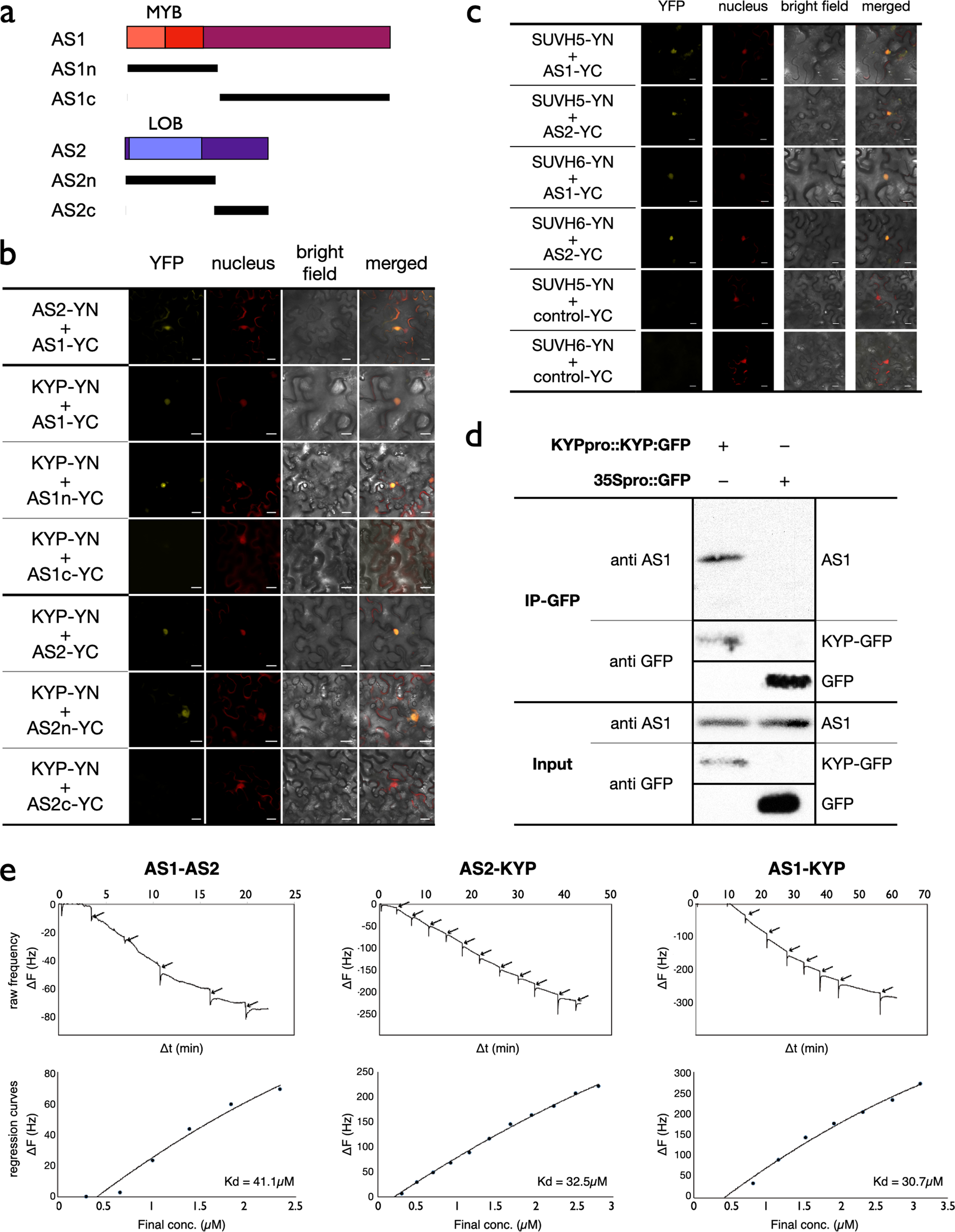
Fig. 2: KYP, SUVH5 and SUVH6 interact with AS1 and AS2.

a Schematic representation of deletions in AS1 and AS2 constructs. MYB: MYB domain of AS1; LOB: LOB-domain of AS2. b, c BiFC assays in N. benthamiana leaves showing interaction of KYP (b), SUVH5/SUVH6 (c) with AS1 and AS2 in living cells. Full-length KYP, SUVH5, SUVH6, and different regions of AS1/2 were fused with the N terminus (YN) or C terminus (YC) of YFP and co-delivered into tobacco leaves by Agrobacterium GV3101. The nucleus was indicated by mCherry carrying a nuclear localization signal. Bars = 20 µm. d Co-IP assays using the KYP native promoter driven KYP:GFP (KYPpro::KYP:GFP) or 35Spro::GFP in transformed Arabidopsis. Western blots (WB) were performed with the indicated antibodies. e QCM binding assays among AS1, AS2, and KYP recombinant proteins. The raw frequency curve and regression curve obtained from the AS1-AS2, AS2-KYP, and AS1-KYP pairs were presented. Arrows indicate injection points. Three replicates of AS1-AS2, AS1-KYP, and AS2-KYP pairs were performed, and data from one representative replicate for each protein pair were shown.