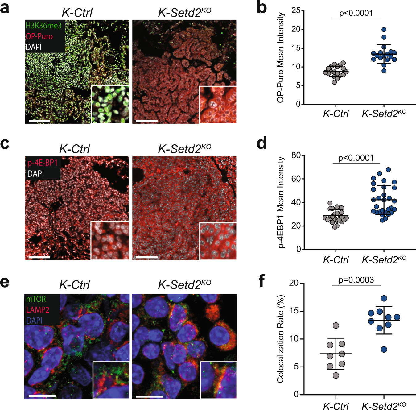
Fig. 3: SETD2-deficient tumors have increased protein synthesis and high mTORC1 signaling.

a Representative images of o-propargyl-puromycin (OP-Puro) incorporation (red), H3K36me3 (green), and DAPI-stained nuclei (white) in K-Ctrl (left) and K-Setd2KO(right) tumors. Scale bars = 100 μm, insets are magnified 5x. b Quantification of OP-Puro mean fluorescence intensity in K-Ctrl and K-Setd2KO tumors. Data represent the mean ± standard deviation. Data points represent individual tumors (K-Ctrl: n = 18 tumors, n = 3 mice, K-Setd2KO: n = 17 tumors, n = 3 mice). Significance determined by unpaired Student’s t-test. c Representative images of phosphorylated 4E-BP1(T37/46) staining (red) in K-Ctrl (left) and K-Setd2KO(right) tumors. Nuclei are counterstained with DAPI (white). Scale bars = 100 μm, insets are magnified 5x. d Quantification of p-4E-BP1(T37/46) mean fluorescence intensity in K-Ctrl and K-Setd2KO tumors. Data represent the mean ± standard deviation. Data points represent individual tumors (K-Ctrl: n = 24 tumors, n = 3 mice, K-Setd2KO: n = 29 tumors, n = 3 mice). Significance determined by unpaired Student’s t-test. e Representative images of co-immunofluorescence of mTOR (green) and LAMP2 (red) indicating localization of mTOR at the lysosome (yellow) in K-Ctrl (left) and K-Setd2KO(right) tumors. Nuclei are counterstained with DAPI (blue). Scale bars = 10 μm, inset is magnified 2X. f Quantification of the percentage of colocalization between mTOR and LAMP2 in K- Ctrl and K-Setd2KO tumors. Data points represent individual tumors (K-Ctrl: n = 8 tumors, n = 3 mice, K-Setd2KO: n = 9 tumors, n = 3 mice). Significance determined by unpaired Student’s t-test.