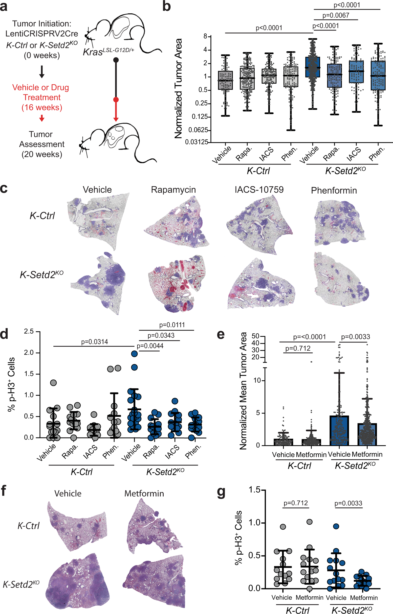
Fig. 4: mTORC1 signaling and mitochondrial OXPHOS are required for the growth- promoting effects caused by SETD2-deficiency.

a Schematic of experiment whereby K-Ctrl or Setd2KO tumors were initiated using LentiCRISPRv2Cre. 16 weeks after tumor initiation (black line) mice were randomly assigned to vehicle or drug treatment regimen for 4 weeks (red line), at which point mice were sacrificed for assessment. For metformin treatment, mice were given the drug for 12 weeks prior to sacrifice. b Quantification of mean tumor areas in vehicle-, rapamycin-, IACS-10759-, or phenformin-treated K-Ctrl or K-Setd2KO mice. Individual tumor sizes were normalized to the mean area of vehicle-treated control mice. Box and whisker plots indicate the median, lower quartile, upper quartile, maximum and minimum data points. Data points represent individual tumors (K-Ctrl: n = 109 vehicle, n = 216 rapamycin, n = 155 IACS-10759, n = 144 phenformin; K-Setd2KO: n = 503 vehicle, n = 142 rapamycin, n = 99 IACS-10759, n = 138 phenformin). Significance determined by unpaired Student’s t-test. c Representative scans of tumor-bearing lobes from K-Ctrl or K-Setd2KO mice treated with vehicle, rapamycin, IACS-10759 or phenformin. d Quantification of cell proliferation by the percentage of p-H3 positive cells in K-Ctrl or K-Setd2KO tumors treated with vehicle, rapamycin, IACS-10759 or phenformin. Data indicate the mean ± standard deviation. Data points represent individual tumors (K-Ctrl: n = 14 vehicle, n = 14 rapamycin, n = 13 IACS-10759, n = 13 phenformin; K-Setd2KO: n = 20 vehicle, n = 14 rapamycin, n = 14 IACS-10759, n = 14 phenformin). Significance determined by unpaired Student’s t-test. e Quantification of mean tumor areas in vehicle- and metformin-treated K-Ctrl or K- Setd2KO mice. Individual tumor sizes normalized to the mean area of vehicle-treated control mice. Data represent the mean ± standard deviation. Data points represent individual tumors (K-Ctrl: n = 115 vehicle, n = 236 metformin; K-Setd2KO: n = 193 vehicle, n = 503 metformin). Significance determined by unpaired Student’s t-test. f Representative scans of tumor-bearing lobes from K-Ctrl or K-Setd2KO mice treated with vehicle or metformin. g Quantification of cell proliferation by the percentage of p-H3 positive cells in K-Ctrl and K-Setd2KO mice given vehicle treatment or metformin. Data indicate the mean ± standard deviation. Data points represent individual patient tumors (K-Ctrl: n = 13 Vehicle, n = 14 Metformin; K-Setd2KO: n = 14 Vehicle, n = 13 Metformin). Significance determined by unpaired Student’s t-test. Note: No survival experiments were conducted and efficacy of drug treatments is solely based on the differences in tumor size shown here.