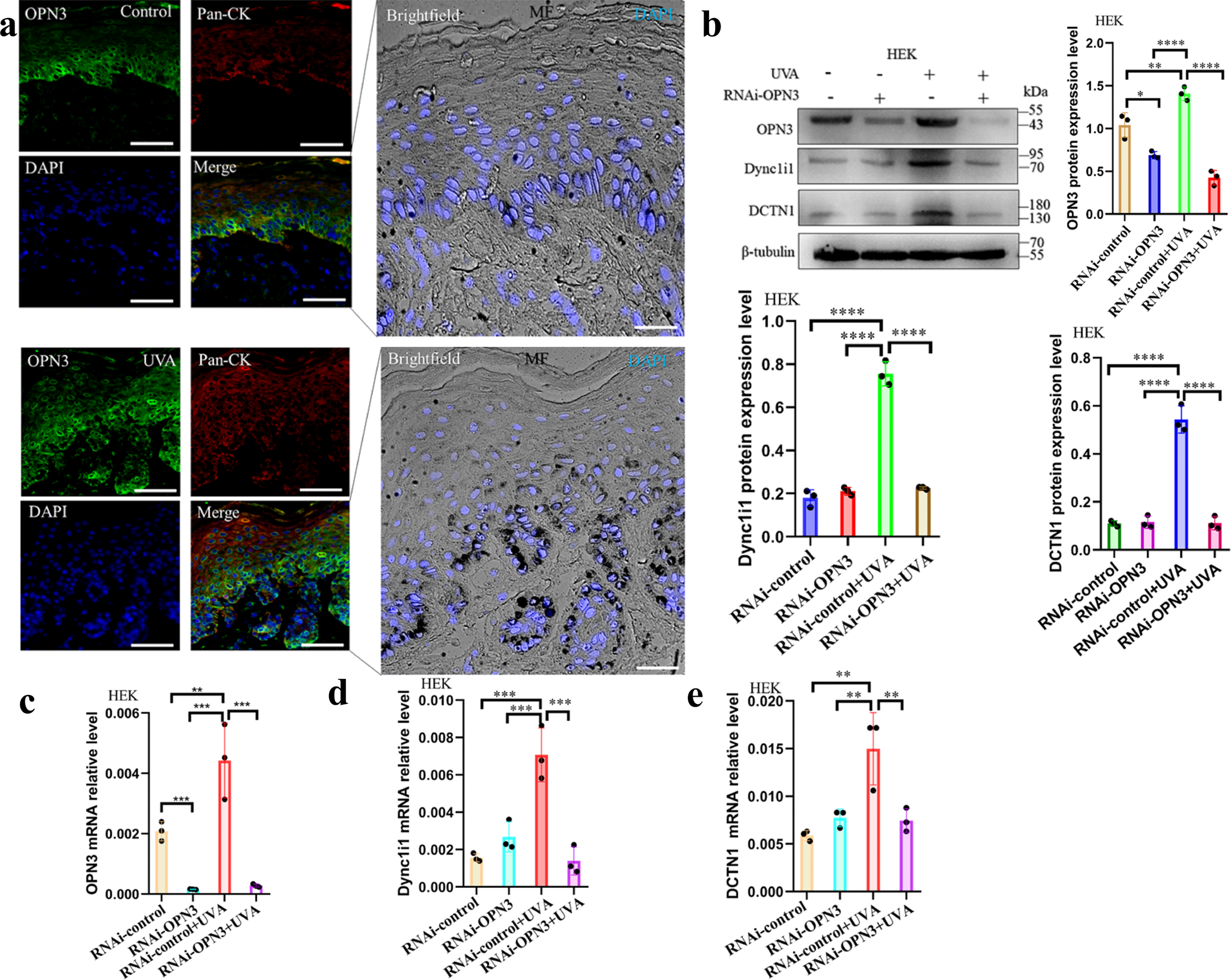
Fig. 3: UVA induces keratinocyte supranuclear melanin cap via OPN3.
From: Opsin 3 mediates UVA-induced keratinocyte supranuclear melanin cap formation

a OPN3 expression (green) colocalized with HEK marker Pan-CK (red) in skin explant with immunofluorescence staining, without UVA (top) or with UVA irradiation (bottom). Nuclei were counterstained with DAPI. Masson-Fontana (MF) staining demonstrated melanin cap formation. Images were analyzed by brightfield/fluorescence microscopy. Scale bar = 20 µm. b After siRNA inhibited OPN3 irradiated without or with UVA, WB was used to analyze changes in OPN3, Dync1i1, and DCTN1 expression levels in HEK. WB analyses were normalized using β-tubulin as a loading control, and the relative protein level was quantified using Quantity One software. n = 3 independent experiments. Statistical significance was determined by one-ANOVA with post-test. **P < 0.01, ****P < 0.0001. c After siRNA inhibited OPN3 irradiated without or with UVA, RT-qPCR was used to analyze changes in OPN3 mRNA levels in HEK (n = 3 independent experiments). The data were presented as mean ± SEM. Statistical significance was determined by one-ANOVA with post-test. **P < 0.01, ***P < 0.001. d After siRNA inhibited OPN3 irradiated without or with UVA, RT-qPCR was used to analyze changes in DCTN1 mRNA expression levels in HEK (n = 3 independent experiments). Statistical significance was determined by one-ANOVA with post-test. ***P < 0.001. e After siRNA inhibited OPN3 irradiated without or with UVA, RT-qPCR was used to analyze changes in Dync1i1 mRNA expression levels in HEK (n = 3 independent experiments). Statistical significance was determined by one-ANOVA with post-test. **P < 0.01.