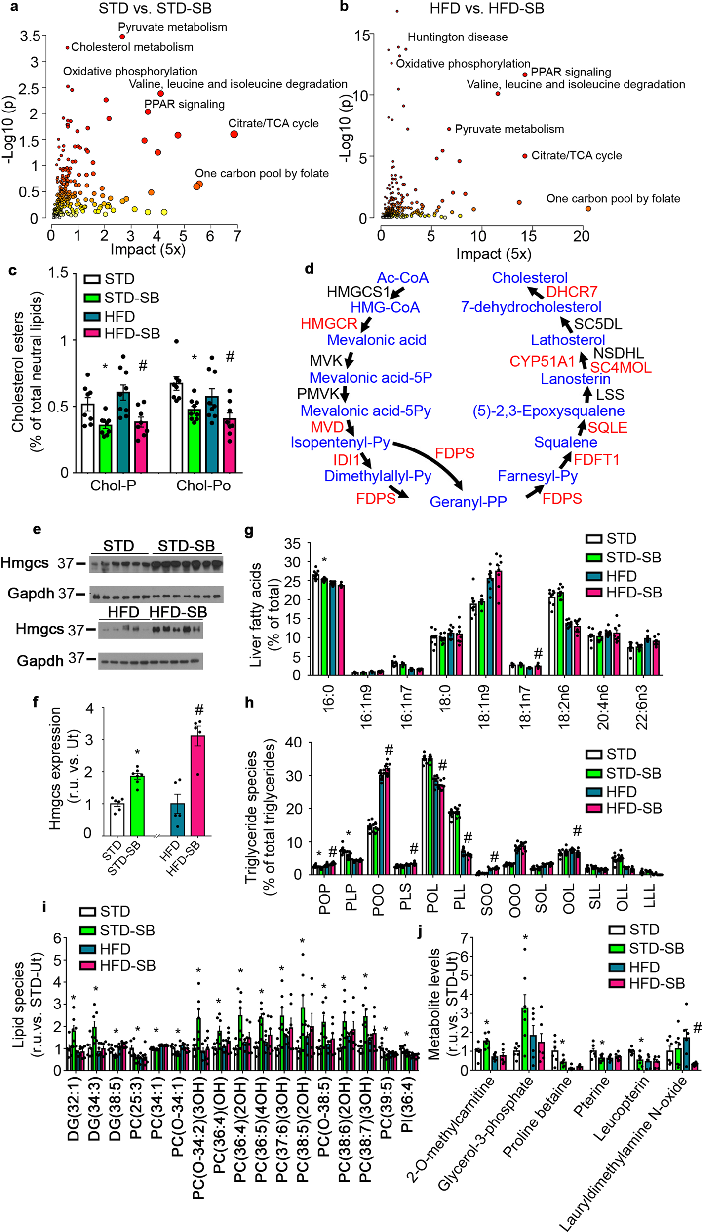
Fig. 6: SB-204990 modulates fatty acid, cholesterol, and phospholipid metabolism.

a, b Multiomics analysis in liver samples using transcriptomics, proteomics, and GC/MS- and LC/MS-based metabolomics. The JPA from MetaboAnalyst 5.0 was used to generate plots indicating the p-value and impact of significantly modulated pathways. a STD-SB vs. STD. Transcriptomic analysis; n = 4. iTRAQ proteomic analysis n = 4. Metabolomic GC/MS analysis; n = 5 for STD. n = 7 for STD-SB. Metabolomic LC/MS analysis; n = 6 for STD. n = 7 for STD-SB. b HFD-SB vs. HFD. Transcriptomic analysis; n = 3. iTRAQ proteomic analysis n = 4. Metabolomic GC/MS n = 6. Metabolomic LC/MS analysis n = 6. c Hepatic cholesterol esters. Chol-P: Cholesteryl palmitate. Chol-Po: Cholesteryl palmitoleate n = 8 for STD. n = 9 for STD-SB. n = 9 for HFD. n = 8 for HFD-SB. Two-way ANOVA. d Integration of multiomic analysis in cholesterol biosynthetic pathway in HFD-SB mice. Red indicates upregulation. Black indicates no significant differences. e Immunoblots for Hmgcs and Gapdh from liver homogenates. f Densitometric analyses of immunoblots shown in panel E. n = 6 for STD. n = 7 for STD-SB. n = 5 for HFD. n = 5 for HFD-SB. Student’s t-test. g Hepatic fatty acids. n = 9 for STD. n = 9 for STD-SB. n = 9 for HFD. n = 8 for HFD-SB. Two-way ANOVA. h Hepatic triglyceride species. P: Palmitic acid. O: Oleic acid. L: Linoleic acid. S: Stearic acid. n = 8 for STD. n = 9 for STD-SB. n = 9 for HFD. n = 8 for HFD-SB. Two-way ANOVA. i Analysis of significantly altered hydrophobic metabolites by LC/MS. n = 6 for STD. n = 7 for STD-SB. n = 6 for HFD. n = 6 for HFD-SB. Two-way ANOVA. j Analysis of significantly altered hydrophilic metabolites by LC/MS. n = 6 for STD. n = 7 for STD-SB. n = 6 for HFD. n = 6 for HFD-SB. Two-way ANOVA. SB: SB-204990. STD: standard diet. HFD: high-fat diet. r.u.: relative units. Ut: untreated. Data shown are the means ± SEM. *p < 0.05 STD-SB vs. STD. #p < 0.05 HFD-SB vs. HFD.