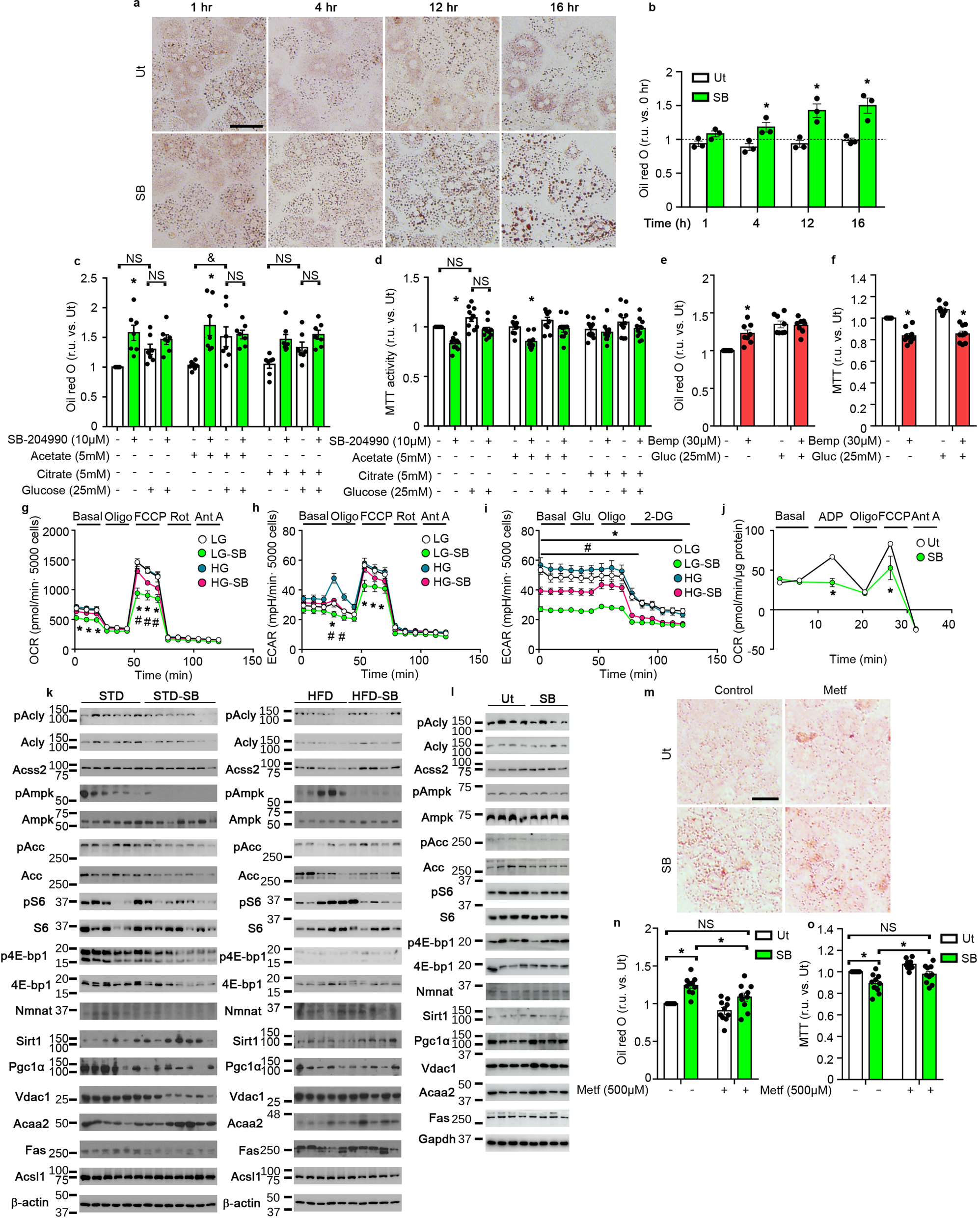
Fig. 7: Reduced Ampk signaling is required for SB-204990-mediated effects in mitochondrial function and lipid accumulation.

a–j Primary hepatocytes were treated with SB-204990 or bempedoic acid under different experimental conditions. Unless otherwise stated, hepatocytes were treated for 16 h with 10 µM SB-204990 or 30 µM bempedoic acid. a Representative images of primary hepatocytes stained with Oil red O treated with 10 µM SB-204990. Scale bar 50 µm. n = 3. b Quantification of Oil red O staining of primary hepatocytes treated with 10 µM SB-204990. n = 3. Two-way ANOVA. c–d Quantification of Oil red O staining and determination of metabolic activity by MTT test in primary hepatocytes treated with 10 µM SB-204990 in the presence of indicated doses of acetate or citrate. Glucose concentration in basal conditions (low glucose: LG) is 5 mM, and supplemented (high glucose: HG) is 25 mM. c Oil Red O staining. n = 7. Two-way ANOVA. d MTT test. n = 10. Two-way ANOVA. e, f Quantification of Oil red O staining and determination of metabolic activity by MTT test in primary hepatocytes treated with 30 µM bempedoic acid. Glucose concentration in basal conditions is 5 mM, and supplemented is 25 mM. e Oil Red O staining. n = 8. Two-way ANOVA. f MTT test. n = 9. Two-way ANOVA. g Oxygen consumption rate on primary hepatocytes. n = 4 for LG. n = 5 for LG-SB. n = 5 for HG. n = 5 for HG-SB. Two-way ANOVA. h Extracellular acidification rate on primary hepatocytes. n = 4 for LG. n = 5 for LG-SB. n = 5 for HG. n = 5 for HG-SB. Two-way ANOVA. i Extracellular acidification rate on primary hepatocytes on glycolysis stress test. n = 5 for LG. n = 6 for LG-SB. n = 5 for HG. n = 4 for HG-SB. Two-way ANOVA. j Oxygen consumption rate of freshly isolated liver mitochondria of mice gavaged with SB-204990. Liver samples were collected 3 h post-gavage. n = 3. Two-way ANOVA. k Immunoblots for hepatic proteins of mice treated with SB-204990 for 15 weeks. Densitometric quantification is shown in Supplementary Fig. S7f. n = 6 for STD. n = 7 for STD-SB. n = 5 for HFD. n = 5 for HFD-SB. l Immunoblots of primary hepatocytes treated or not with SB-204990 for 16 h. Densitometric quantification is shown in Supplementary Fig. S7i. n = 4. m–o Primary hepatocytes were treated with SB-204990 or not in the presence of metformin (500 µM) for 16 h. m Representative images of primary hepatocytes stained with Oil red O. Scale bar 50 µm. n = 10. n Quantification of Oil red O staining. n = 10. Two-way ANOVA. o Quantification of metabolic activity by MTT. n = 10. Two-way ANOVA. STD: standard diet. HFD: high-fat diet. SB: SB-204990. Bemp: Bempedoic acid. Glu: glucose. Oligo: Oligomycin. FCCP: Carbonyl cyanide-p-trifluoromethoxyphenylhydrazone. Rot: Rotenone. Ant A: Antimycin A. ADP: Adenosine diphosphate. 2-DG: 2-deoxyglucose. NS: not significant. r.u.: relative units. Ut: untreated. Data shown are the means ± SEM. Unless otherwise stated *p < 0.05 SB vs. Ut or LG-SB vs. LG. #p < 0.05 HFD-SB vs. HFD. &p < 0.05 HG-acetate vs. acetate.