Fig. 6: CD83 is preferentially expressed in naturally occurring tumor-infiltrating T cells with a central memory phenotype.
From: CD83 expression characterizes precursor exhausted T cell population

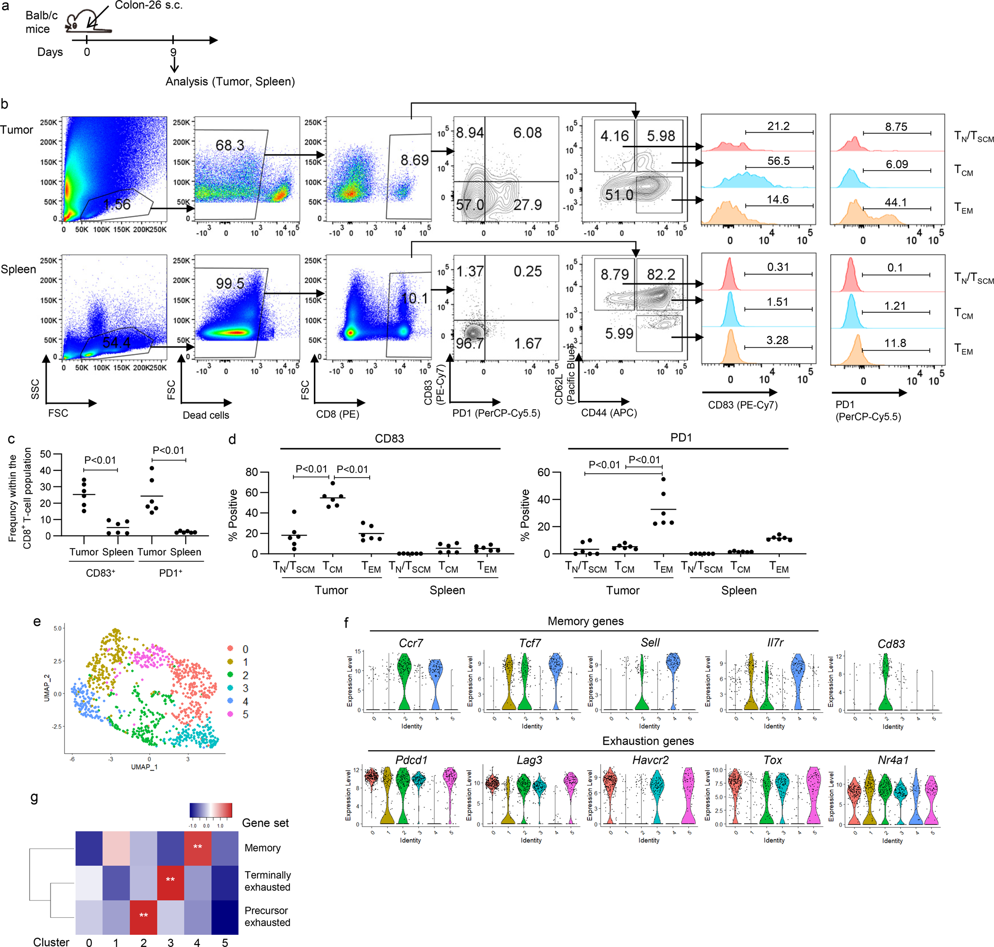
a BALB/c mice were subcutaneously injected with the Colon-26 cell line. Tumor-infiltrating T cells (TILs) were analyzed for CD83, PD1, and memory markers (CD44 and CD62L) on day 9. b, c Representative flow cytometry plots (b) and the frequency of CD83+ and PD1+ T cells within the subcutaneous tumor and spleen (c), (n = 6 samples from different mice, unpaired two-tailed t-test for each). d CD83 and PD1 expression were analyzed for the indicated memory T-cell subsets (n = 6 samples from different mice, repeated measures one-way ANOVA with multiple comparison test). e Single-cell RNA-sequencing analysis for CD8+ T cells infiltrating the B16 melanoma cells from the publicly available data were clustered and visualized by UMAP. f Violin plots showing the expression of the indicated genes within each cluster. g Heatmap of the gene set enrichment analysis for the genes associated with precursor exhausted, terminally exhausted, and memory T cells among the six clusters identified in single-cell RNA-seq analysis. **P < 0.01.