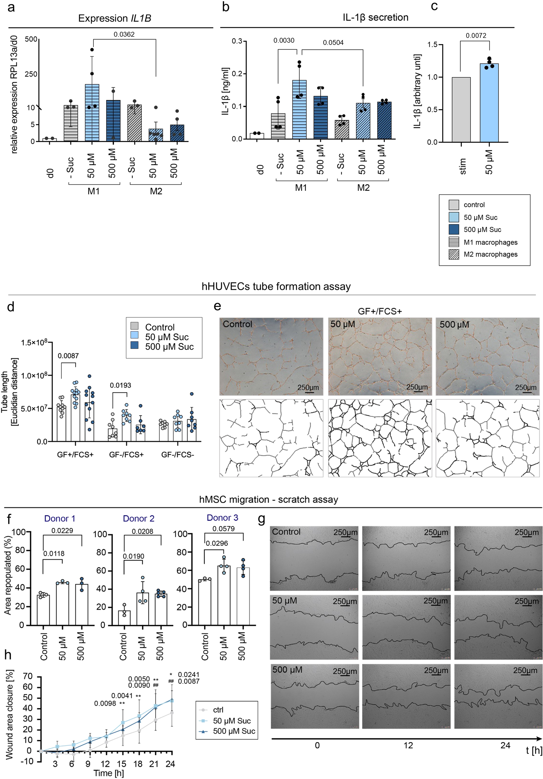
Fig. 7: Modulation effects of different cell populations by extracellular succinate application.

a Physiological concentrations of extracellular succinate (50 and 500 µM) upregulate the transcription of the IL-1β gene in activated THP-1 M1 macrophages, n = 3 experimental replicates, Relative expression to RPL13A and d0. One-way ANOVA, Suc – succinate. b IL-1 β secretion was significantly increased in M1 macrophages when stimulated with 50 µM succinate, n = 3 individual experimental replicates, One-way ANOVA, Suc - succinate. c CD14+/LPS activated cells stimulated with 50 µM succinate secrete higher levels of IL-1β compared to CD14+/LPS activated cells w/o succinate, n = 4 individual biological replicates, t-test, stim stimulated, Suc succinate. d Tube formation in hHUVECS (human umbilical vein endothelial cells) is increased upon succinate stimulation (50 µM), when added to conditions containing angiogenic growth factors and in growth factor free conditions, n = 3 biological replicates, Two-way ANOVA, Suc succinate. e Light microscopic pictures of tube formation after 18 h (+GF + FCS) showing representative pictures of control (w/o succinate), 50 µM, and 500 µM succinate, including images of identified tubular structures by ImageJ used to calculate tube length. GF growth factors, FCS fetal calf serum. f Repopulated area/scratch wound healing (%) by hMSCs is enhanced when succinate is added to the culture, in three independent donors after 24 h. n = 3-4 individual experimental replicates, One-way ANOVA. g Light microscopic images at 0, 12, and 24 h after scratch of treatment conditions (control, 50 µM, and 500 µM succinate). The scratch/cell layer boarder is indicated by the black line. h Analysis of hMSC migration rate every 3 h during the course of the 24 h-experiments. Addition of succinate enhances the migratory rate from early timepoints on. Pool of all three donors, *significant 50 µM to control, #significant 500 µM to control, Two-way ANOVA, CTRL control, Suc succinate, hMSCs human mesenchymal stromal cells. All graphs show mean ± standard deviation.