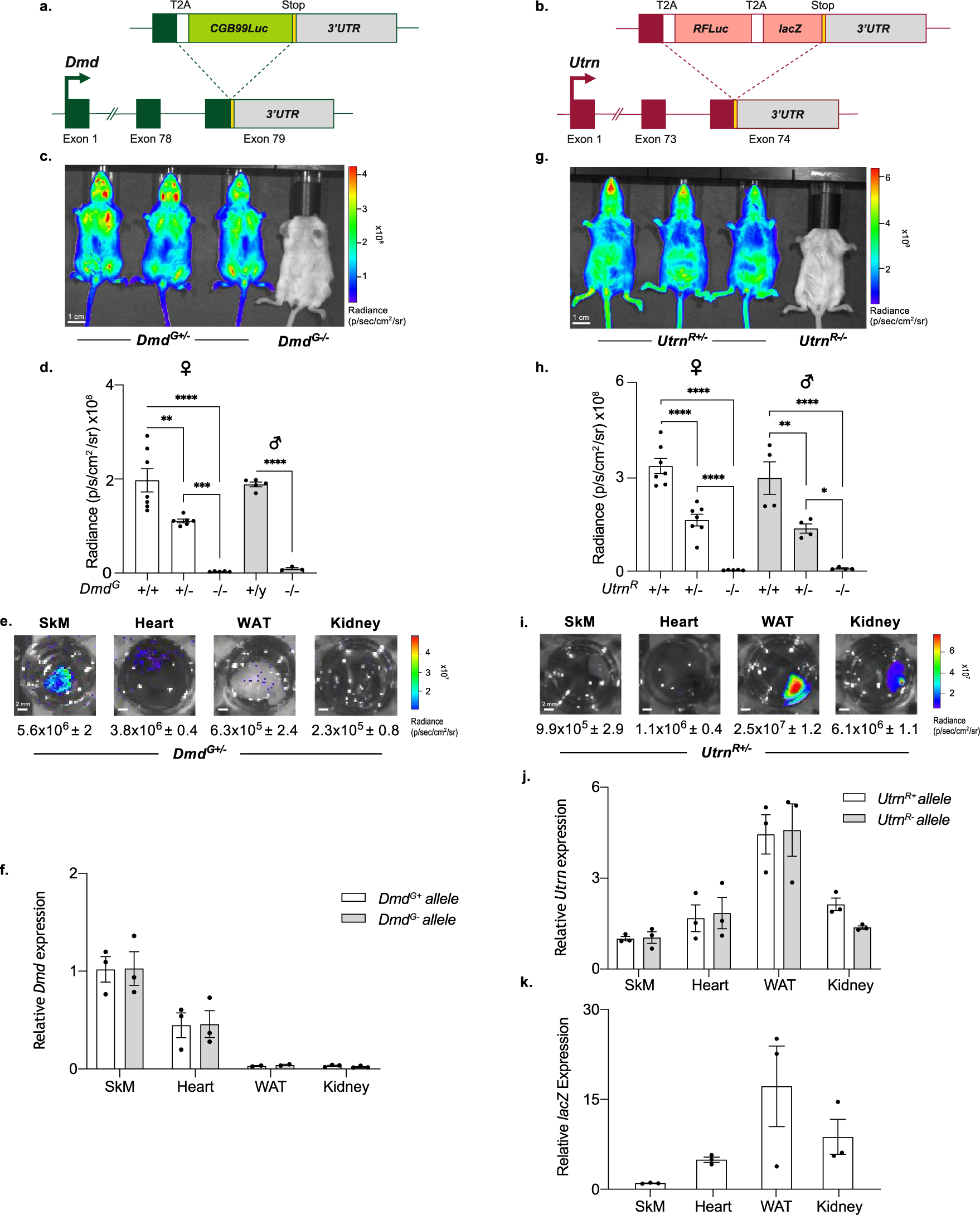
Fig. 1: Imaging Dmd and Utrn expression in vivo using bioluminescence.

a, b Schematic of the knock in (KI) strategy used to generate DmdG (a) and UtrnR (b) reporter mouse lines. Reporter genes were inserted into the final exon of the endogenous genes, between the stop codon and the 3’UTR. a The CBG99Luc gene was knocked into endogenous Dmd, separated from the coding region of exon 79 with a T2A site. b LacZ and RFluc genes were knocked into endogenous Utrn, separated by T2A sites. c Bioluminescent imaging of adult (P28) heterozygous DmdG+/− female mice showed strong bioluminescent signal corresponding with the location of the musculature and head, while no signal was visible in a wild type (WT) control mouse (DmdG−/−). d Quantification of whole-body radiance emitted from DmdG+/+, DmdG+/−, and WT mice showed that bioluminescence emitted from homozygous (DmdG+/+) females was around double that emitted by hemizygous (DmdG+/−) females and equivalent to DmdG+/y males. Significantly more bioluminescence was detected in all DmdG+ mice than in WT animals. Bar graphs show mean + /− SEM. For each sex, comparisons between genotypes were performed using one-way ANOVA (p < 0.0001) with Sidak’s multiple comparisons test (adjusted p values: **p < 0.01, ***p < 0.001, ****p < 0.0001). e Ex vivo bioluminescent imaging of tissues dissected from heterozygous (DmdG+/−) female mice; highest levels of radiance (blue green) were observed in the skeletal muscle (SkM) and heart, with lower signal in white adipose (WAT) and kidney. Quantification (below) shows mean radiance (p/s/cm2/sr) (n = 3 + /− SD). f Allele-specific RT-qPCR, using primers that distinguish mRNA derived from the KI allele (DmdG+, white bars) and the WT allele (DmdG−, grey bars); comparable expression of both alleles was observed in tissues from adult DmdG+/− female mice. g Bioluminescence in adult (P28) heterozygous (UtrnR+/−) female mice was detected particularly across the abdomen and head, but not in the WT (UtrnR−/−) animal. h Quantification of whole-body radiance emitted from UtrnR+/+, UtrnR+/− and WT mice. For both sexes, homozygous (UtrnR+/+) mice emitted approximately twice the flux of heterozygous (UtrnR+/−) mice. Radiance was significantly higher in all UtrnR+ mice than WT mice (UtrnR−/−). Statistical analysis performed as of d. i Bioluminescence imaging of ex vivo tissues from UtrnR+/− mice showed strong signal in WAT and kidney, but less in the SkM and heart. Quantification (below) shows mean radiance (p/s/cm2/sr) (n = 3 + /− SD). j Allele-specific RT-qPCR on tissues dissected from heterozygous (UtrnR+/−) mice showed comparable mRNA expression from the targeted allele (UtrnR+, white bars) and the wildtype allele (UtrnR−, grey bars). k Expression of lacZ in tissues from UtrnR+/− mice was quantified by RT-qPCR. f, j, k Expression levels were normalised to 18 S and Tbp and are shown relative to the skeletal muscle sample. Bar graphs show mean + /− SEM.