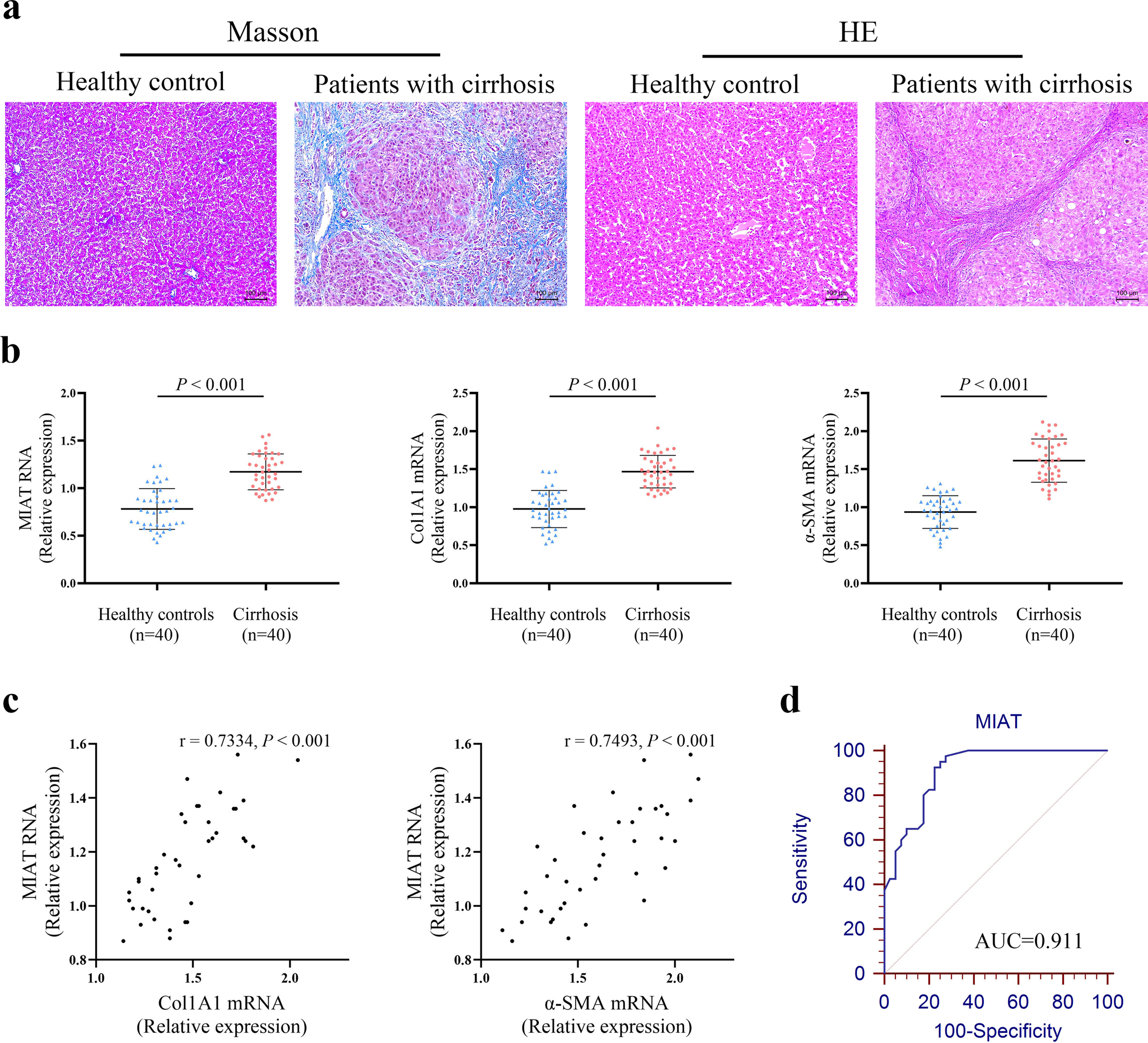
Fig. 1: Expression of MIAT in patients with cirrhosis.

a Masson and HE staining. Scale bar, 100 μm. b Expressions of MIAT, Col1A1 and α-SMA in the livers from healthy control (n = 40) and cirrhotic patients (n = 40). c Correlation between MIAT expression and Col1A1 as well as α-SMA (n = 40). d ROC curve of MIAT for diagnosing liver fibrosis. Each value is the mean ± SD of three independent experiments.