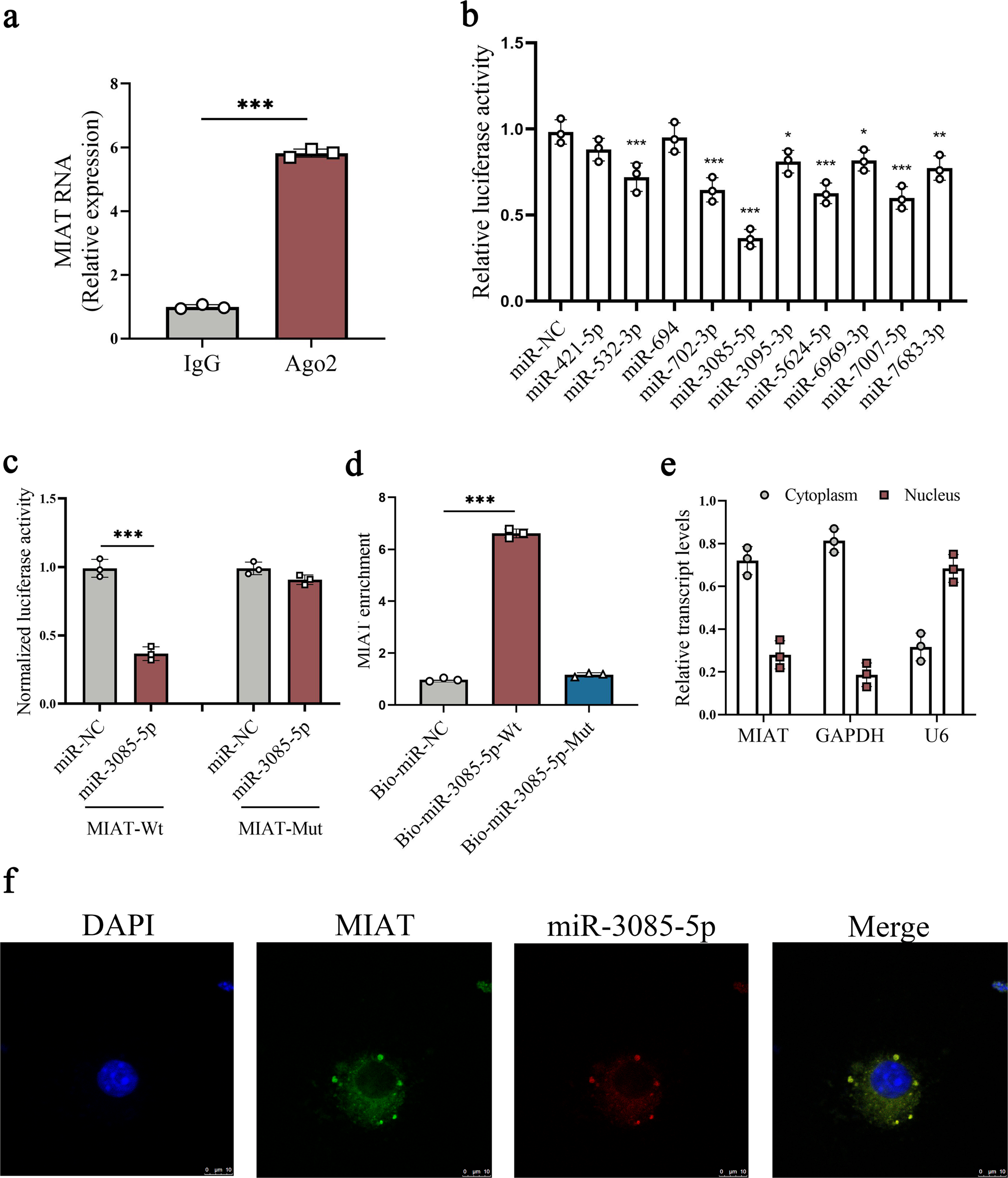
Fig. 4: miR-3085-5p is a target of MIAT.

a RIP experiments using Ago2 antibody (n = 3 per group). b Luciferase assays of pmirGLO-MIAT-Wt in HEK-293T cells with miR-NC or 10 miRNAs (n = 3 per group). c Luciferase assays of pmirGLO-MIAT-Wt or pmirGLO-MIAT-Mut in HEK-293T cells with miR-NC or miR-3085-5p (n = 3 per group). d Pull-down assay for the interaction between MIAT and miR-3085-5p (n = 3 per group). e Distribution of MIAT expression in the cytoplasm and nucleus in HSCs (n = 3 per group). f FISH analysis for co-localization between miR-3085-5p and MIAT. Scale bar, 10 μm. Each value is the mean ± SD of three independent experiments. *p < 0.05; **p < 0.01; ***p < 0.001 compared with the control.