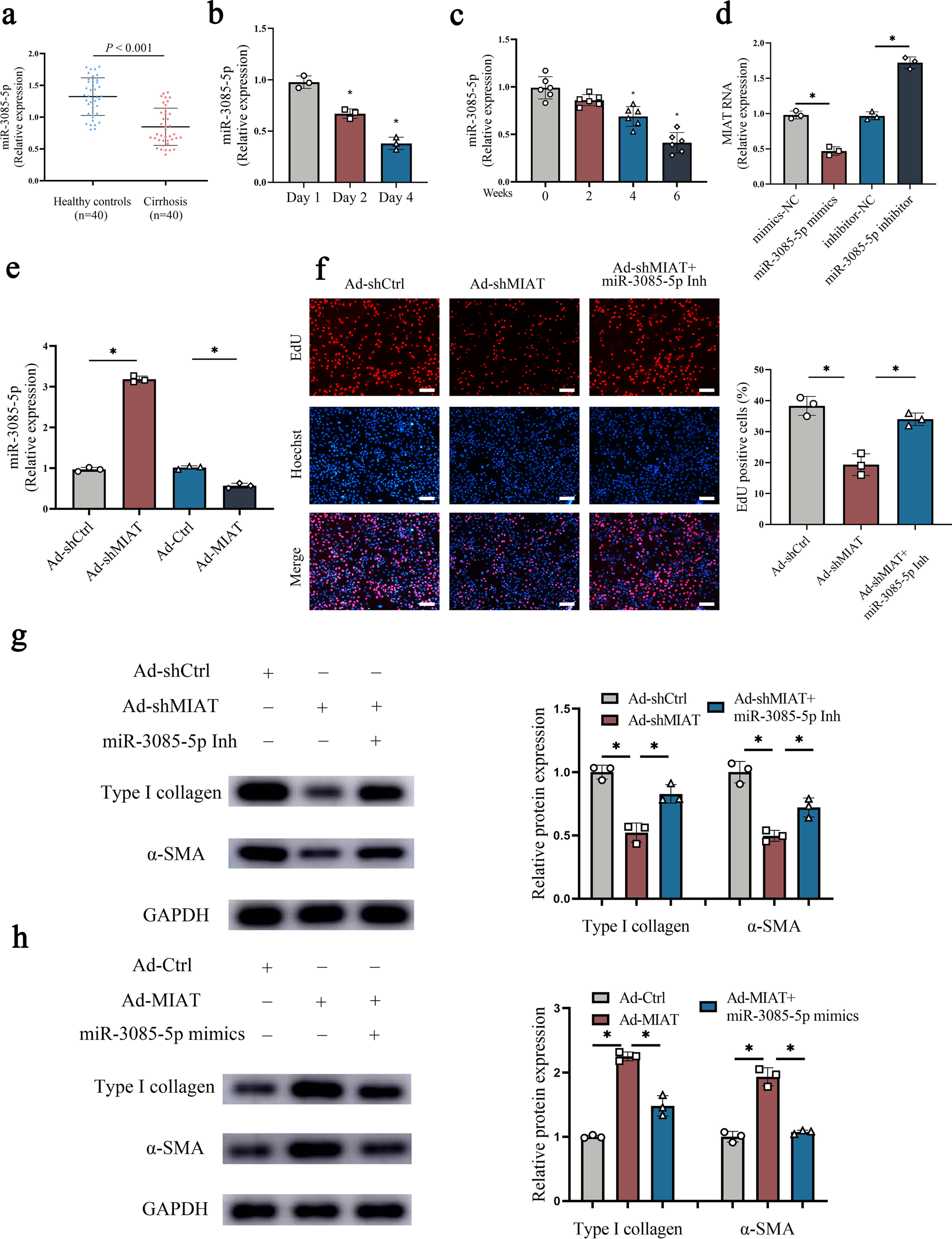
Fig. 5: miR-3085-5p is involved in the effects of MIAT in HSC activation.

a Expression of miR-3085-5p in healthy control (n = 40) and cirrhotic patients (n = 40). b miR-3085-5p expression in primary HSCs at day 1, 2 and 4 (n = 3 per group). c miR-3085-5p expression in isolated HSCs from CCl4 mice (n = 6 per group). d MIAT expression in primary HSCs with miR-3085-5p mimics or inhibitor treatment (n = 3 per group). e miR-3085-5p expression in primary HSCs transfected with Ad-shMIAT or Ad-MIAT (n = 3 per group). f Cell proliferation in HSCs transfected with Ad-shCtrl, Ad-shMIAT or Ad-shMIAT plus miR-3085-5p inhibitor (n = 3 per group). Scale bar, 50 μm. g Protein expressions of Type I collagen and α-SMA in HSCs transfected with Ad-shCtrl, Ad-shMIAT or Ad-shMIAT plus miR-3085-5p inhibitor (n = 3 per group). h Protein expressions of Type I collagen and α-SMA in HSCs transfected with Ad-Ctrl, Ad-MIAT or Ad-MIAT plus miR-3085-5p mimics (n = 3 per group). Each value is the mean ± SD of three independent experiments. *p < 0.05.