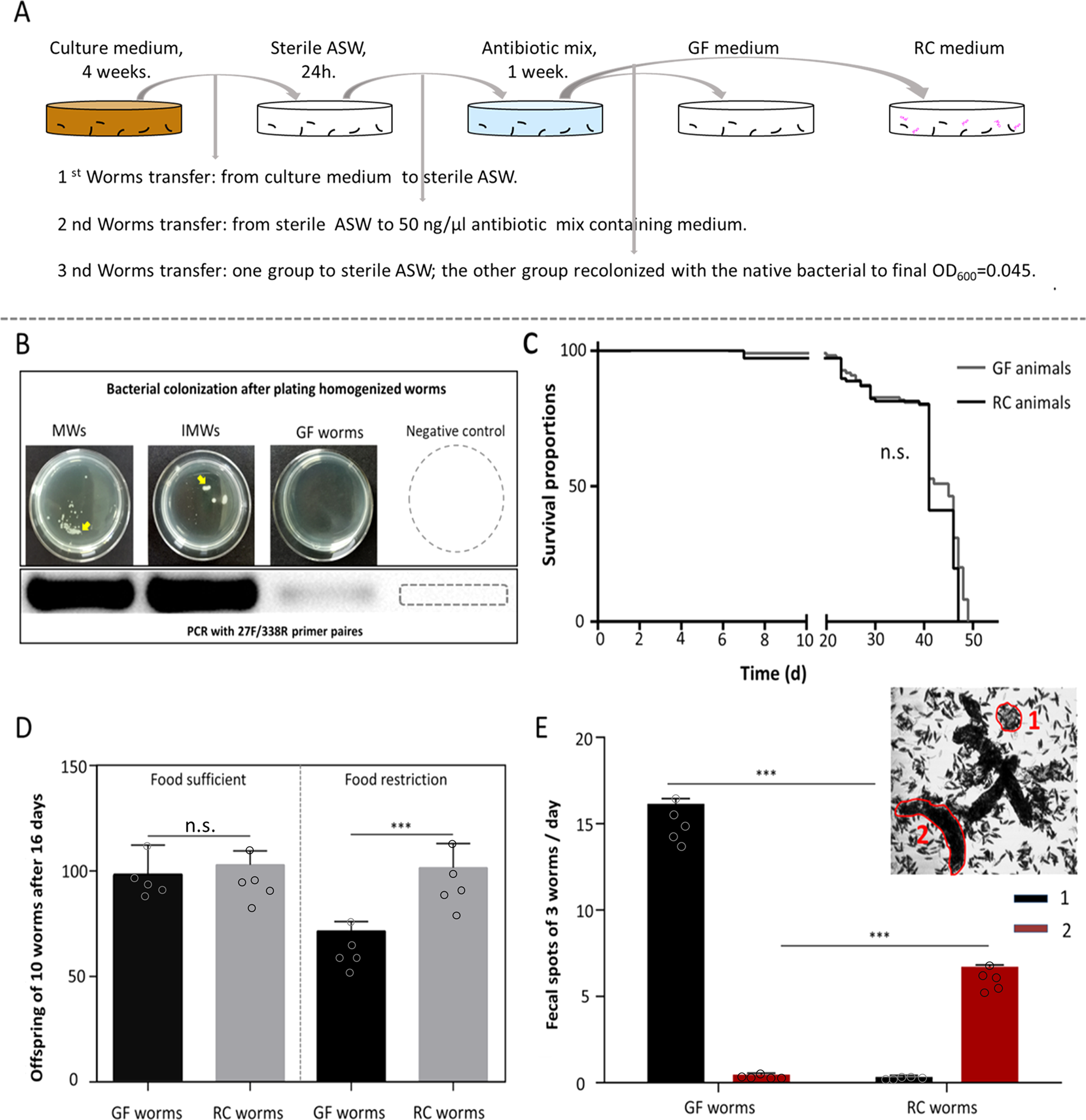
Fig. 4: Survival, fitness, and fecal output of germ free (GF) and recolonized (RC) worms.

A The workflow to obtain germ free and recolonized animals. In B, the bacterial colonization and PCR results of GF and RC animals are shown. C The survival curves of GF and RC animals. In D, the population size after 16 days was quantified, starting with 10 mature worms under standard laboratory conditions (20 °C). Numbers of offspring of GF and RC animals under optimal food conditions (left) and under reduced food availability (right) are shown. In E, fecal spots were quantified in RC animals and GF animals. Feces output was classified into two categories: (1) small, half-baked, and transparent clumps; (2) integrated and brunet clumps. Vertical arrows are used to indicate the worm transfer process. Unpaired two-tailed Student’s t-test. ***p < 0.001; n.s. denotes no significant differences with Log-rank (Mantel-Cox) test. N = 15.