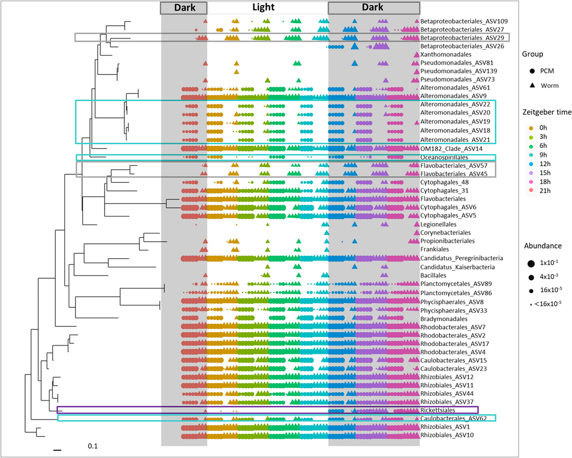
Fig. 5: The phylogenetic relationships and bacterial abundances in both, worms, and their living substrates (PCM) during a 24 h period.

The top 50 ASVs were used for phylogenetic reconstruction82. The round symbols show the relative bacterial abundances at the given time point in the PCM samples, and the triangle symbols show the relative bacterial abundances in the worm samples. The chosen time points during the 24 h observation time were highlighted by the color code (expressed as Zeitgeber time), N = 3–5.