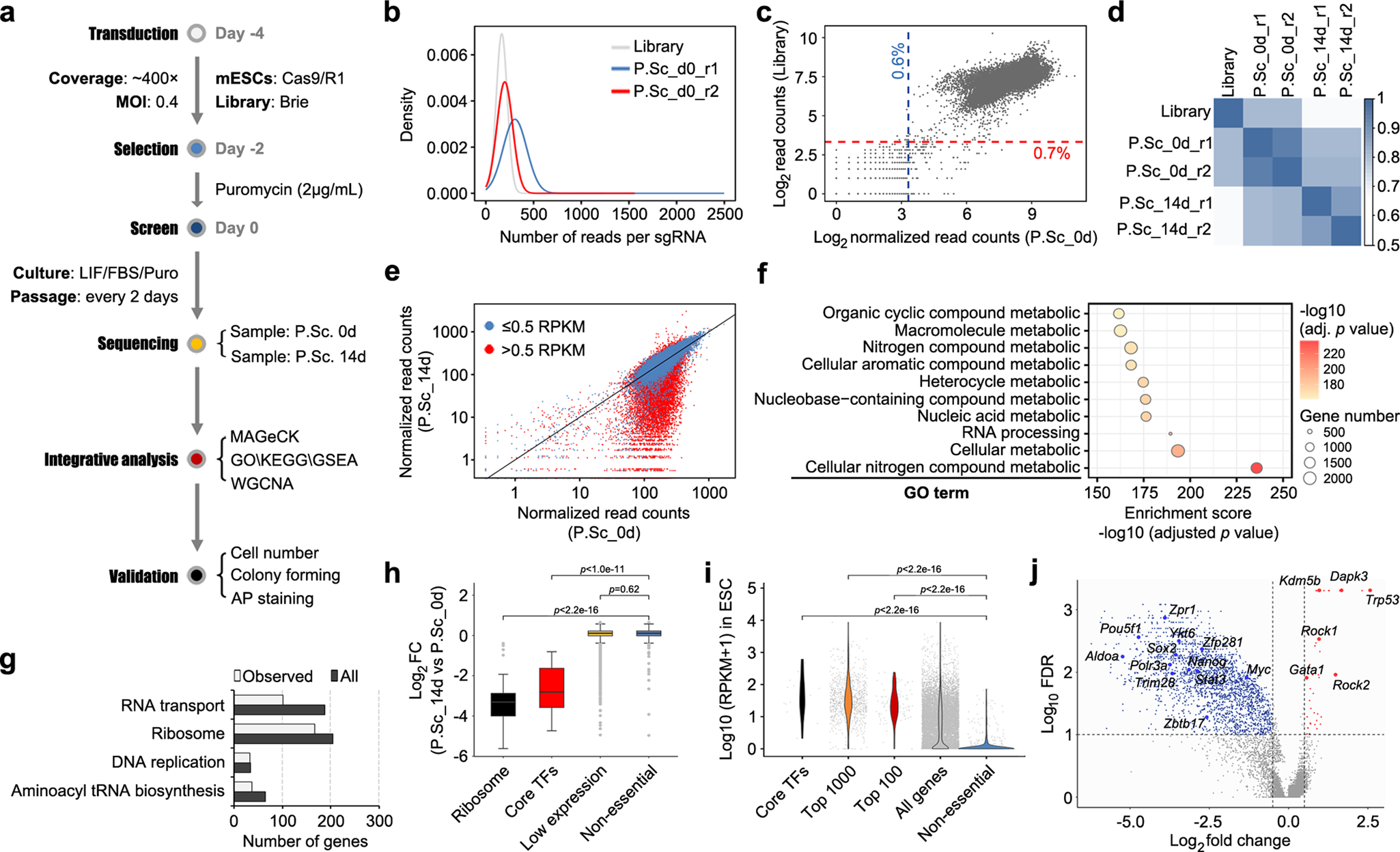
Fig. 1: CRISPR/Cas9-based knockout screen in mESC pluripotency maintenance.

a Schematic of loss-of-function screening with the Brie library. b Distributions of the number of reads per sgRNA in the library (grey), and the P.Sc_d0_r1 (blue) and P.Sc_d0_r2 (red) samples. c Scatter plots comparing the sgRNA read counts in the plasmid library and P.Sc_d0 samples. Red and blue lines indicate that 0.7% and 0.6% of the sgRNAs have undetectable representations (less than 10 reads). d Heatmap of Pearson correlation coefficients among the library and the P.Sc_d0 (with two biological replicates r1 and r2) and P.Sc_d14 (with two biological replicates r1 and r2) samples. e Comparisons of gene read counts between the P.Sc_d0 and P.Sc_d14 samples. The red dots represent expressed genes (>0.5 reads per kilobase per million mapped reads (RPKM)), and the blue dots represent low-/non-expressed genes (≤0.5 RPKM) in mESCs. f Biological processes enriched in the negative selection genes. Top 10 enrichment terms are presented. g The column chart indicates the numbers of genes involved in the fundamental cellular processes. Observed, genes identified in negative selection. All, all the genes involved in the cellular processes (KEGG database). h The fold changes of the sgRNAs targeting the “ribosome”, “core TFs”, “low expression” and “non-essential” genes (Supplementary Data 4) in the P.Sc_d14 samples relative to the P.Sc_d0 samples. The data are represented as log2 FC (fold change of sgRNA read count). p values were calculated using the Wilcoxon signed-rank test. i Expression levels of the “core TFs”, “Top 1000” (top 1000 genes ranked by MAGeCK), “Top 100” (top 100 genes ranked by MAGeCK), “all genes” and “non-essential” genes in mESCs (Supplementary Data 4). The values are represented as log10(RPKM + 1). p values were calculated using the Wilcoxon signed-rank test. j A volcano plot of the screen results. The blue/red dots indicate the negative/positive selection genes with an absolute sgRNA Log2fold change >0.5 and FDR < 10%.