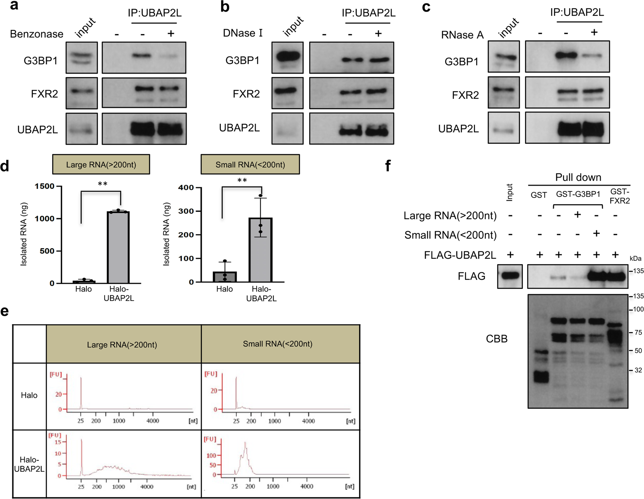
Fig. 4: Small RNAs are required for the interaction between UBAP2L and G3BP1.

a UBAP2L was immunoprecipitated with an anti-UBAP2L antibody from HeLa cell lysates. The immunoprecipitates were treated with Benzonase and immunoblotted with anti-UBAP2L, anti-G3BP1, and anti-FXR2 antibodies. b, c HeLa cells were lysed and immunoprecipitated as in a. The immunoprecipitates were treated with DNase 1 or RNase A and immunoblotted with the indicated antibodies. d 293T cells that constitutively expressed the Halo tag or Halo-UBAP2L were immunoprecipitated with an anti-Halo antibody. Large RNAs (>200 nt) or small RNAs (<200 nt) were isolated from the immunoprecipitates. The graphs show the amounts of isolated RNAs (ng). Three independent experiments were performed (**P < 0.01). e The Bioanalyzer quality analysis of each isolated RNA is presented in the graphs. f Immunoprecipitaed FLAG-UBAP2L was mixed with recombinant GST, GST-G3BP1, or GST-FXR2 bound to glutathione beads with or without larges RNAs (20 μg) or small RNAs (8 μg). The beads were precipitated and subjected to immunoblot analysis with an anti-FLAG antibody. CBB indicates Coomassie brilliant blue staining of recombinant proteins.