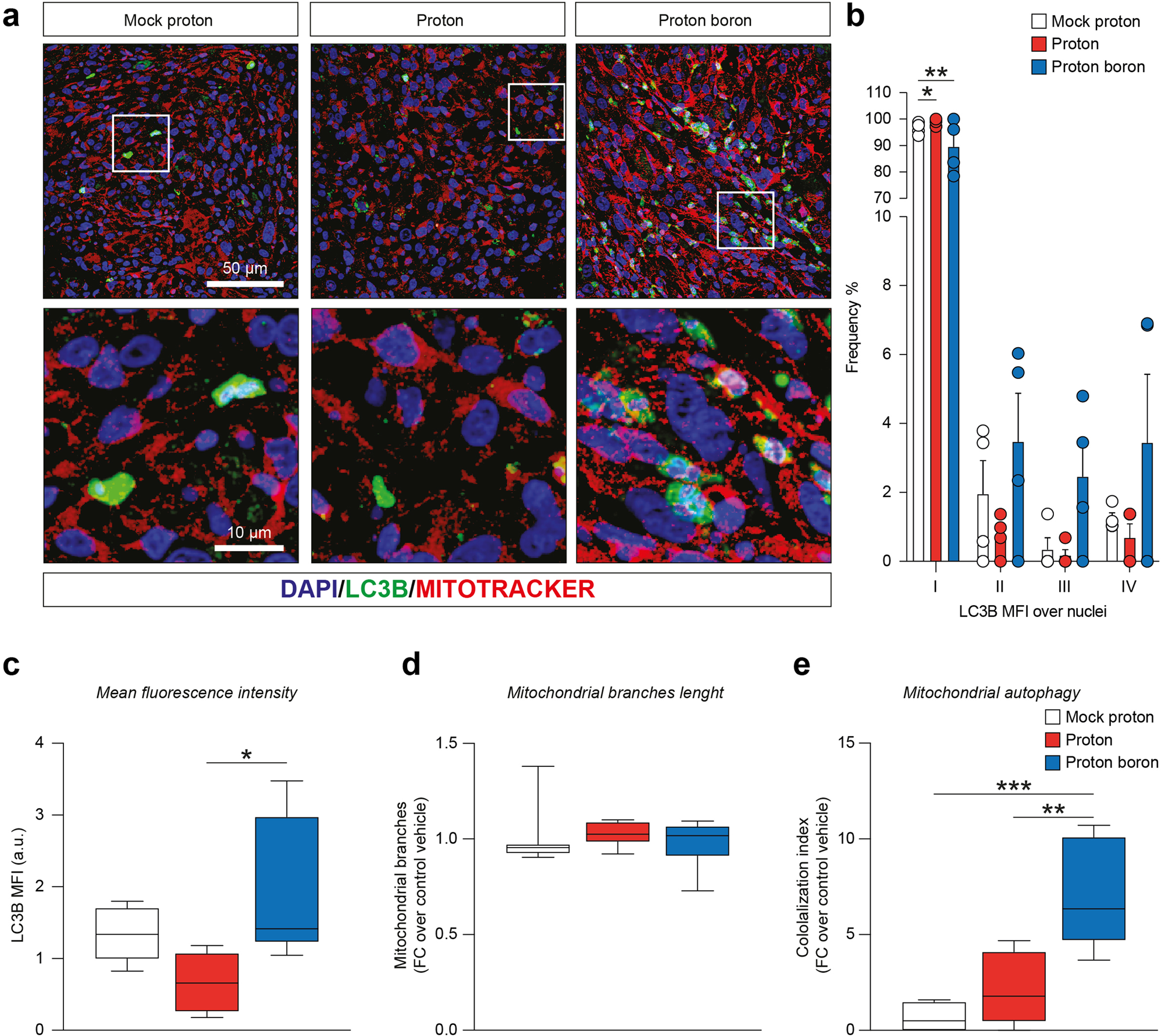
Fig. 5: PCBT increases the structural protein of autophagosomal membranes LC3B and mitophagy response.

a Representative confocal-assisted immunofluorescence pictures of LC3B and mitotraker in GBM tumor sections derived from mock proton, proton-treated and proton boron-treated mice; b–e Quantification of the intensity range (I and II = low; III = medium; IV = high) frequency of LC3B, LC3B MFI cells, mitochondrial branches and LC3B/mitotraker colocalization in GBM tumor sections derived from mock proton (white dots and white boxes), proton-treated (red dots and red boxes) and proton boron-treated mice (blue dots and blue boxes). *p-value < 0.05, **p-value < 0.01, ***p-value < 0.001.