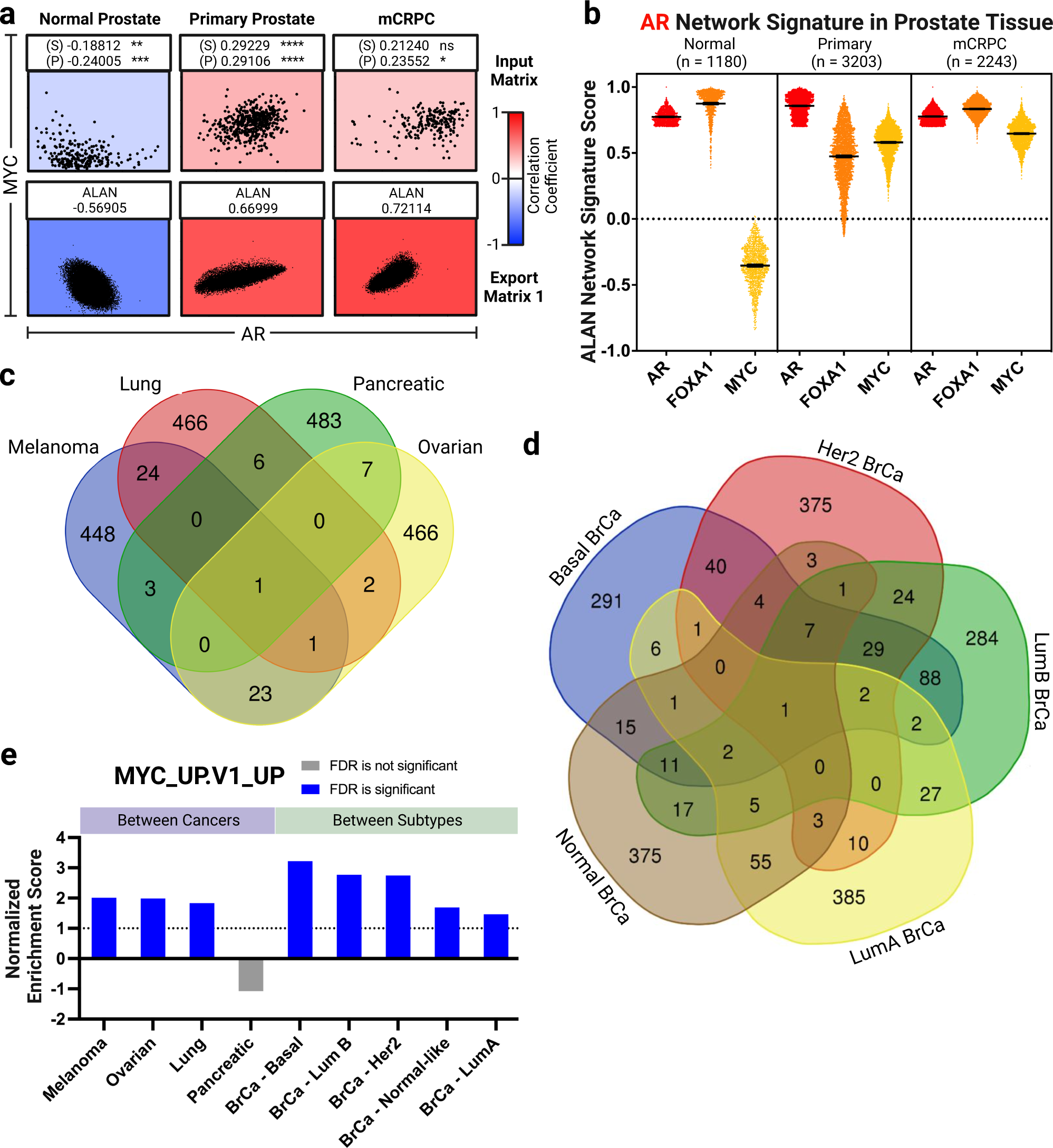
Fig. 3: ALAN identifies context-specific gene behavior across prostate tissues, across different cancer types, and within cancer subtypes.
From: ALAN is a computational approach that interprets genomic findings in the context of tumor ecosystems

a The correlation between AR and MYC is depicted from blue (-1) to red (+1) in normal prostate tissue, primary prostate tissue, and mCRPC. Input matrix data was used for the top three visuals where each dot is a patient and its x- and y- coordinates represent the gene expression of AR or MYC, respectively. ALAN Output - Matrix 1 was used for the bottom three visuals where each dot represents an individual gene and its x- and y- coordinates represent the ALAN profile correlations with either AR or MYC, respectively. The numerical ALAN value between AR and MYC was obtained from ALAN Output – Matrix 2. b The ALAN profile correlation value is plotted for each gene within the ALAN AR network signature for the ALAN networks of AR (red), FOXA1 (orange), and MYC (yellow). Individual genes in the indicated signature are compared in normal, primary, and mCRPC where the number of genes in each signature is indicated (n) and error bars represent mean with 95% confidence interval of the ALAN network signature score. c The overlap between MYC ALAN network signatures across four distinct cancer types in TCGA (Melanoma, Lung, Pancreatic and Ovarian) are visualized using a Venn diagram. d The overlap between MYC ALAN network signatures across five subtypes of breast cancer (Basal, Her2, LumA, LumB, and Normal) are visualized using a Venn diagram. e GSEA enrichment analysis with NES and FDR statistics of the MYC_UP.V1_UP gene set and the MYC ALAN Network from four distinct cancer types (Melanoma, Lung, Pancreatic and Ovarian) and five subtypes of breast cancer (Basal, Her2, LumA, LumB, Normal-like) from TCGA.