Fig. 4: ALAN identifies resistant gene signature distinct from AR and co-factors that is enriched post enzalutamide treatment and associated with resistant oncogenic signatures.
From: ALAN is a computational approach that interprets genomic findings in the context of tumor ecosystems

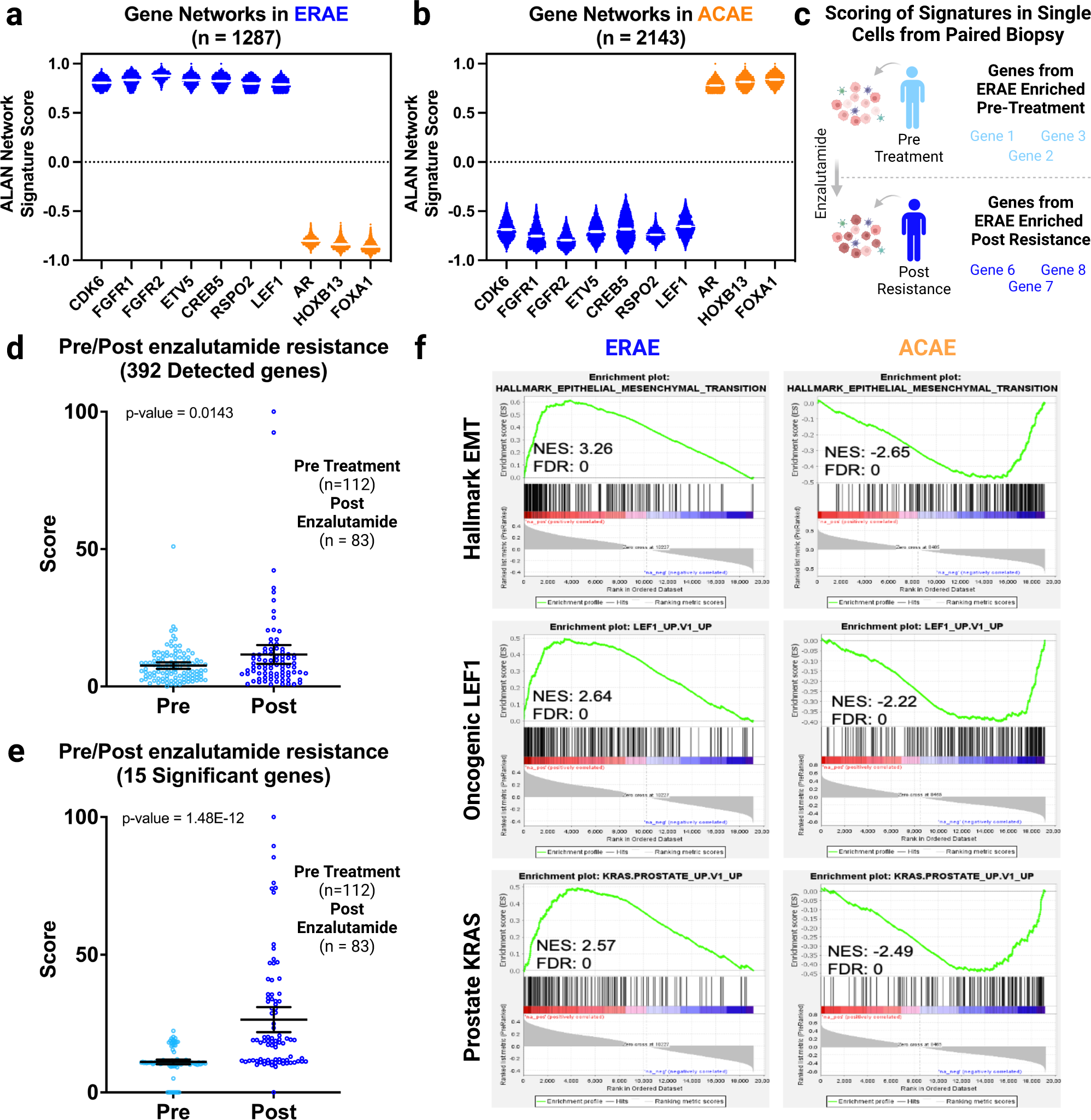
a The ALAN profile correlation value is plotted for each gene within the ERAE for the ALAN networks in blue (CDK6, FGFR1, ETV5, CREB5, and LEF1) and orange (AR, HOXB13, and FOXA1). b The ALAN profile correlation value is plotted for each gene within the ACAE for the ALAN networks in blue (CDK6, FGFR1, ETV5, CREB5, and LEF1) and orange (AR, HOXB13, and FOXA1). For a and b, error bars represent mean with 95% confidence interval of the ALAN network signature score. c Workflow depiction of using a unique ALAN gene ecosystem signature for scoring cells from an individual patient with paired biopsies. d Scores are computed using the ERAE in all tumor cells that were pre-treatment (n = 112) or post-Enzalutamide resistant (n = 83) in one mCRPC patient. 392 of 1288 genes were detected in the scRNA-seq data. The statistical significance (p-value) was computed using a Student’s t-test. e Scores are depicted for all tumor cells from c using the 15 genes with the greatest expression increases in the postresistant samples. For d and e, error bars represent mean with 95% confidence interval of the ERAE score. f Aggregate ERAE and ACAE are analyzed and depicted through GSEA Enrichment Plots. Hallmark EMT, Oncogenic LEF1 and Prostate KRAS are shown with NES and FDR statistics.