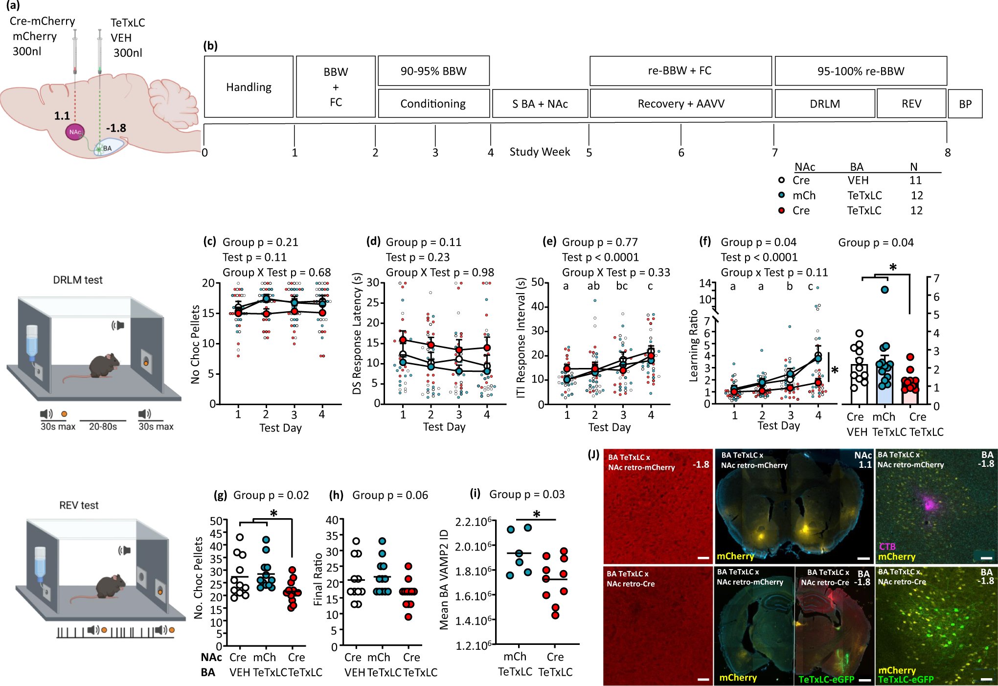
Fig. 4: Effects of tetanus-toxin-light-chain inhibition of BA-NAc neurons on reward-directed behaviour.

a Schematic showing bilateral injection site of Cre-dependent TeTxLC AAV vector or vehicle in the BA and of retrograde-Cre AAV vector or retrograde-mCherry AAV vector in the NAc (relative to bregma). b Experimental design. BBW + FC: measurement of baseline body weight and food consumption; 90–95% BBW: conditioning under food restriction to reduce BW to 90–95% BBW; S NAc+BA: stereotactic surgery; Recovery+AAVV: recovery from surgery and AAV vector expression; re-BBW + FC: BW and food consumption under ad libitum feeding on days 5–13 post-surgery provided re-baseline values; 95–100% re-BBW: mice were mildly food restricted to be tested at 95–100% re-BBW; BP: brains were perfused for histology. c–f DRLM tests on 4 days of 40 trials each and trials 1–20 per test were used for data analysis. Data are shown as group mean + SEM and per mouse scores: c Number of chocolate pellets obtained i.e. DS trials with a response. d. Median DS response latency. e Median ITI response interval. f Median learning ratio, across tests (left) and individual mean scores for all tests (right). g and h REV tests on 2 days and data for test 2 are shown as individual scores and group means: g Number of chocolate pellets earned. h Final ratio attained. I, j Histology and immunofluorescence: i Integrated density of VAMP2 immunofluorescent signal in the entire BA at bregma AP −1.8 mm in BA TeTxLC × NAc retro-Cre mice versus BA TeTxLC × NAc retro-mCherry mice. Data are individual and overall group means. j Representative confocal micrographs for: Left upper: BA with VAMP2 immunosignal (×20) in a control mouse. Left lower: BA with VAMP2 immunosignal (×20) in a TeTxLC mouse. Scale bar = 50 µm. Middle upper: NAc injection site (×5). Middle lower: Left, BA with mCherry in a control mouse (×5). Scale bar = 500 µm; Right, BA with eGFP in a TeTxLC mouse (×5). Right upper: BA with mCherry and CTB-555 in a control mouse (×20). Right lower: BA with eGFP in a TeTxLC mouse (×20). Scale bar = 50 µm. Statistical analysis for the DRLM test was conducted using 2-way mixed-model ANOVA and for the REV test with 1-way ANOVA. In the case of a significant group effect, planned contrasts were conducted: in the absence of a difference between the 2 control groups, they were combined, and a control vs. TeTxLC contrast was conducted. Statistical analysis for VAMP2 integrated density was conducted using unpaired t test. Test days indicated by different letters were significantly different in Tukey’s multiple comparisons test: e.g. a vs. b, a vs. c, b vs. c, p < 0.05 or lower. Images a, DRLM test and REV test were created with BioRender.com.