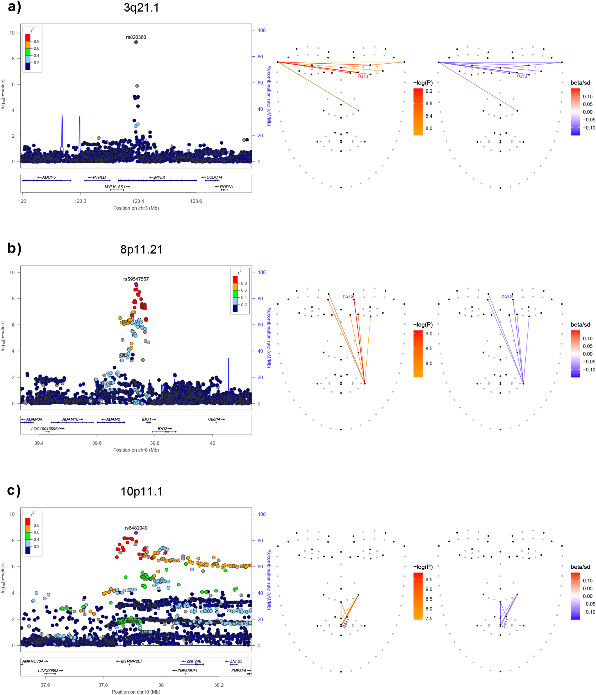
Fig. 4: Regional association plots for the three novel genomic regions showing strongest association with facial features in the CANDELA sample.

Panels a–c show on the left the association P-values for SNPs in each region (index SNP has been labeled). Annotated genes in each region are shown underneath. To the right of each panel are shown the facial landmarks placed by Face++ (dark dots indicate the landmarks retained in ILD calculation). Associated ILDs are indicated with colored lines (left face: line color reflects direction and magnitude of the association; right face: line color reflects association P-value). The ILD with strongest association P-value is labeled.